• Предмет: Алгебра
  • Автор: gorshkovan599
  • Вопрос задан 2 года назад

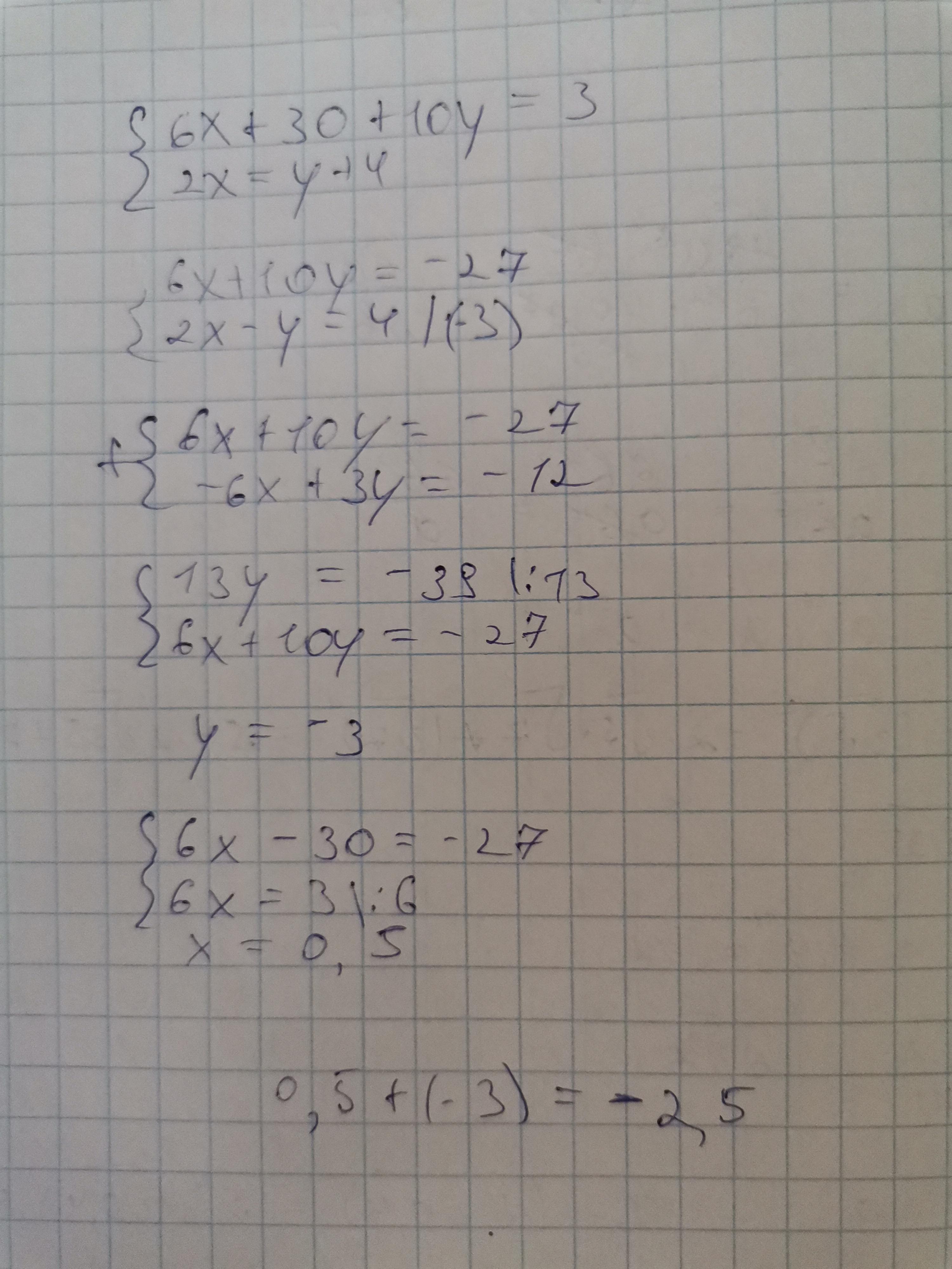
Срочно! Пж кто-нибудь решите єто

Приложения:

Ответы

Ответ дал: eigjimmmm
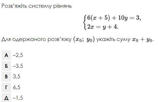
1

Ответ:

-2,5

Объяснение:

Приложения:

gorshkovan599: Огромное спасибо
Вас заинтересует