• Предмет: Геометрия
  • Автор: tmargo318
  • Вопрос задан 1 год назад

Даю 100 баллов!
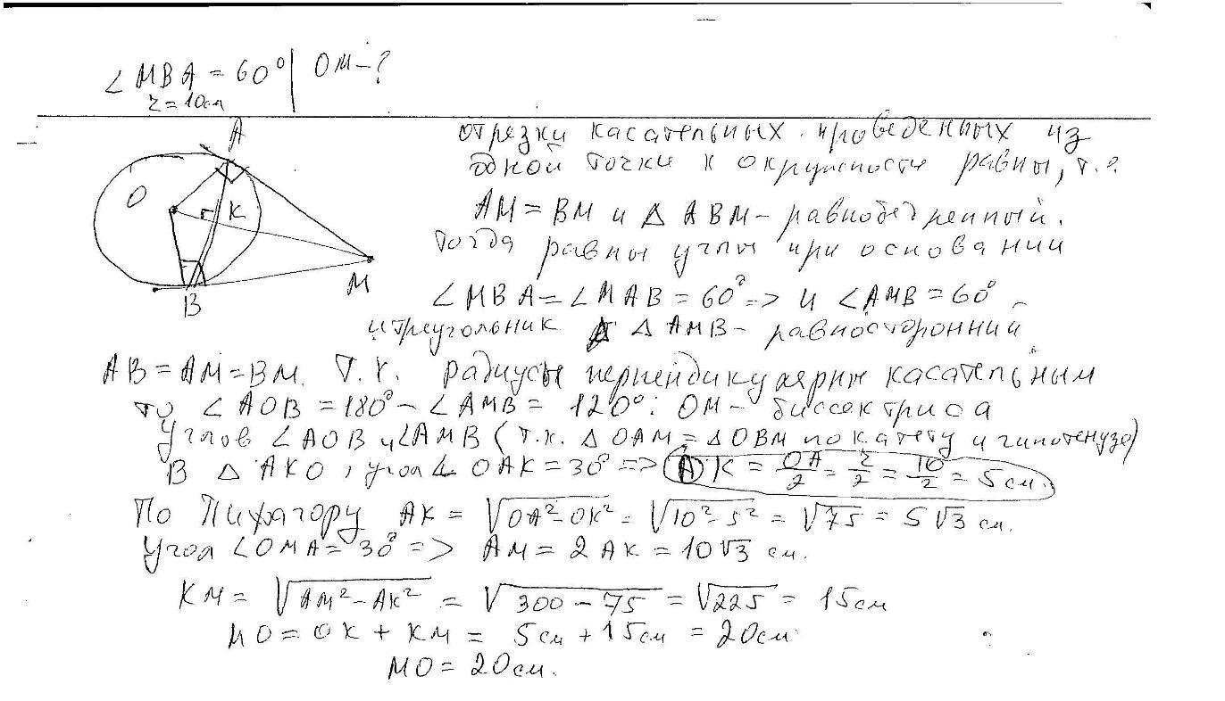
З точки M, що знаходиться поза колом з центром O, проведено до кола дві дотичні MB і MC. Доведіть, що ∠BOM=∠COM.

Ответы

Ответ дал: olejnikangelina479
0

Ответ:

ответ

Объяснение:

Приложения:

tmargo318: 8 класс. ещё не проходили корни
Вас заинтересует