• Предмет: Математика
  • Автор: mezhenskakarina
  • Вопрос задан 2 года назад

Пожалуйста срочно надо!!!!!

Приложения:

Ответы

Ответ дал: DanuilV
1

Відповідь:

Покрокове пояснення:

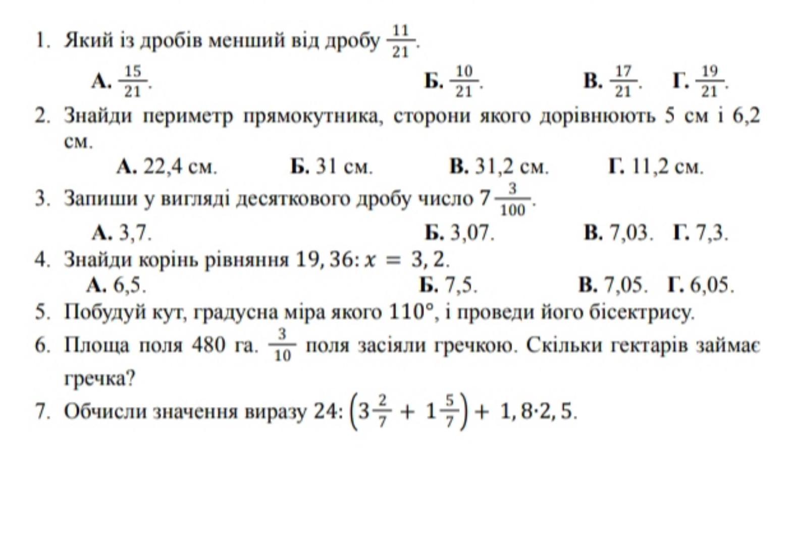
1.Б 2.А 3.В 4.А 5. Візьми траспортир і намалюй кут 110 градусів і потім намалюй таку лінію як на малюнку з кутом

6. 480÷10×3=144

7. 24:5+4,5

4,8+4,5=9,3

Приложения:

mezhenskakarina: ОЖЕ СПАСИБО ТЕБЯ БОЛЬШЕ
Вас заинтересует