• Предмет: Математика
  • Автор: darina94602
  • Вопрос задан 2 года назад

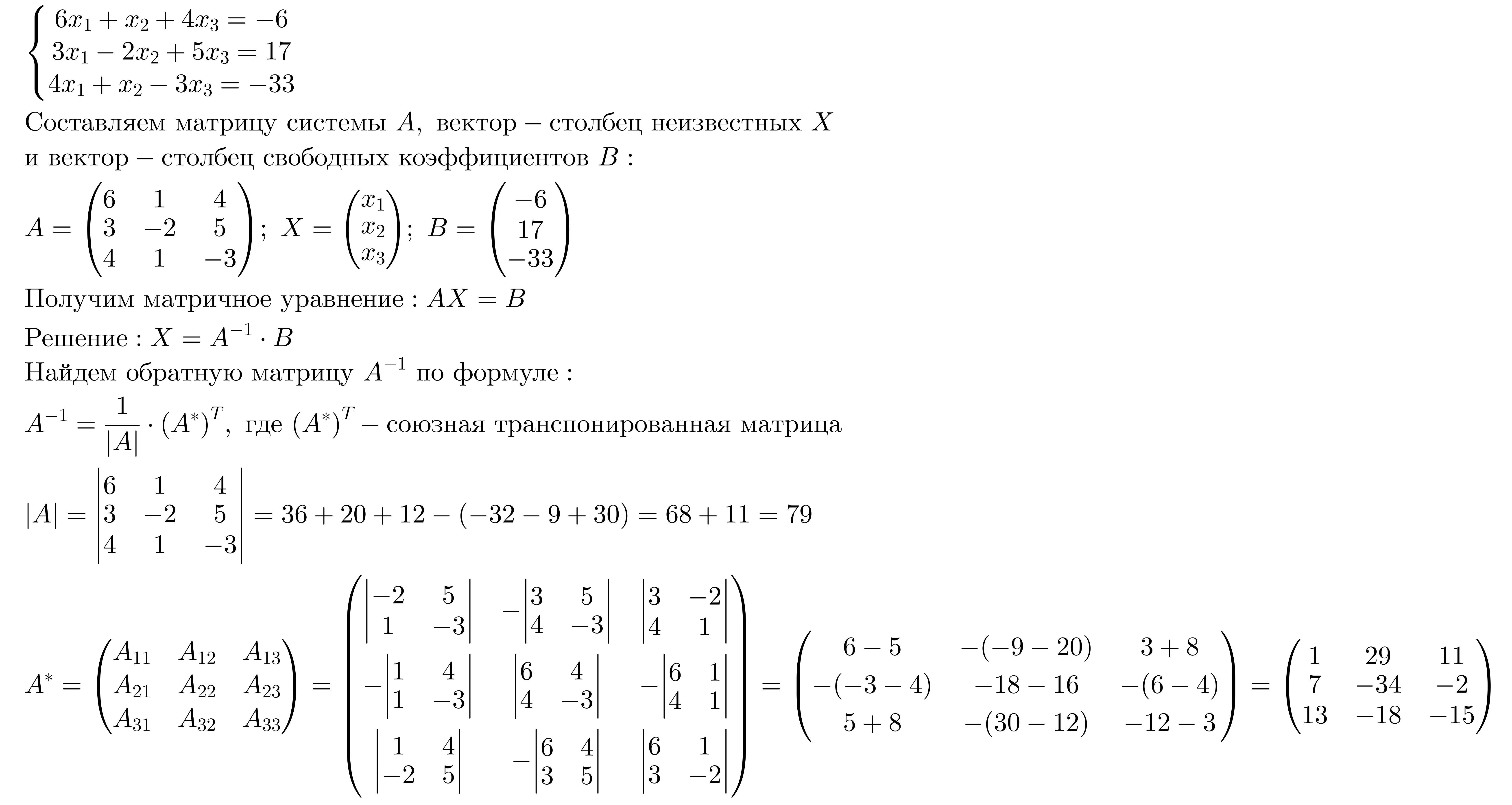
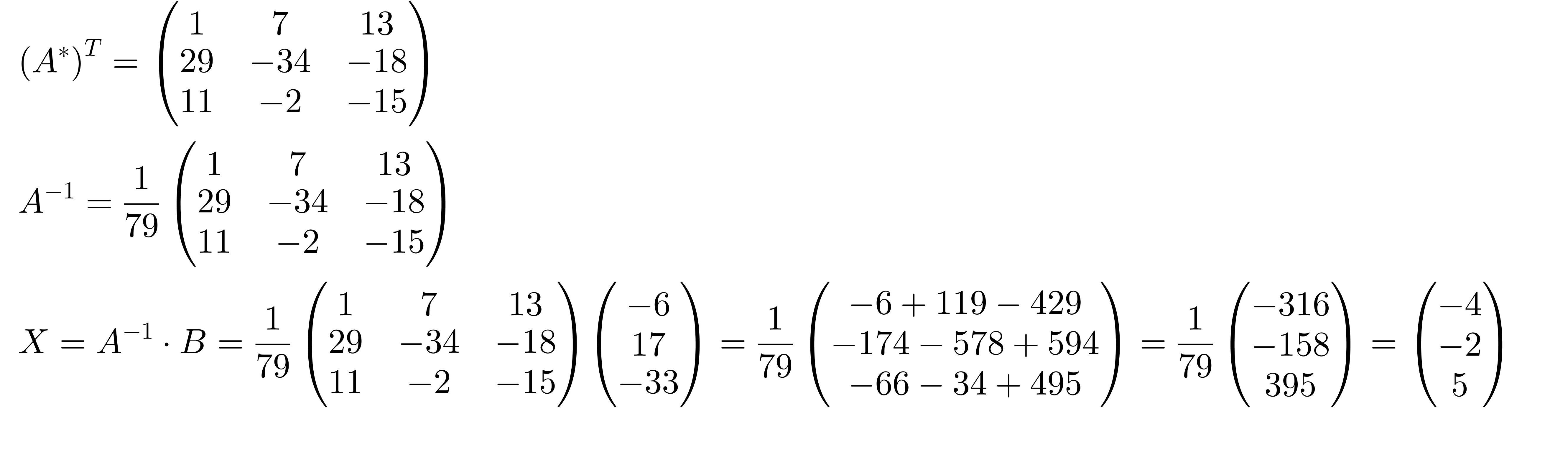
Решите матричным методом, напишите пожалуйста на листике и прикрепите решение) спасибо

Приложения:

Ответы

Ответ дал: Alexandr130398
1

Ответ:

(-4;-2;5)

Пошаговое объяснение:

Приложения:
Вас заинтересует