Объясните, что происходит когда R-> ∞? Выходит что поток -> 0? А если это так, то поверхность не охватывает заряды? Либо решение в принципе неправильное?
Приложения:

Ответы
Ответ дал:
2
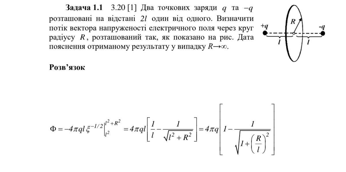
Рассмотрим точку, находящуюся в плоскости между зарядами на расстоянии a от прямой, содержащей заряды
Каждый заряд создает в ней поле, по модулю равное
Однако, два этих поля складываются векторно так, что в итоге суммируются только их проекции, перпендикулярные плоскости между зарядами. Поэтому результирующее поле в выбранной точке плоскости
Для нахождения потока этого поля через круг радиуса R удобно перейти к полярным координатам в вышеозначенной плоскости. Так как поле в любой точке круга перпендикулярно этой плоскости, имеем
При стремлении к бесконечности ответ стремится к
. Связывать этот поток с "охваченными" зарядами несколько некорректно, потому что рассматриваемая поверхность незамкнута и теорема Гаусса для нее неприменима.
IUV:
просят пояснить полученный результат а не обсуждать его корректность.
Вас заинтересует
1 год назад
1 год назад
1 год назад
1 год назад
2 года назад
2 года назад
8 лет назад