• Предмет: Алгебра
  • Автор: camin1029384756
  • Вопрос задан 2 года назад

Обчислити log6(16). Записати кінцеве рівняння

Приложения:

Ответы

Ответ дал: NNNLLL54
2

Ответ:

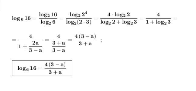
Известно, что   \bf log_{12}\ 27=a  .   Выразить   \bf log_{\, 6}\, 16  через  а .

Применяем свойства логарифмов .          

\bf log_{12}\ 27=\dfrac{log_2\ 27}{log\, _{2}\, 12}=\dfrac{log_23^3}{log_2(2^2\cdot 3)}=\dfrac{3\cdot log_2\ 3}{2\, log_2\ 2+log_2\ 3}=\dfrac{3\cdot log_2\ 3}{2+log_2\ 3}\ \Rightarrow \\\\\\a=\dfrac{3\cdot log_2\ 3}{2+log_{2}\ 3}\ \ \ ,\ \ \ a\cdot (2+log_2\ 3)=3\cdot log_2\ 3\ \ ,\\\\\\2a+a\cdot log_2\ 3=3\cdot log_2\ 3\ \ \ ,\ \ \ 2a=3\cdot log_2\ 3-a\cdot log_2\ 3\ \ ,\\\\2a=(3-a)\cdot log_2\ 3\ \ \ \Rightarrow \ \ \ log_2\ 3=\dfrac{2a}{3-a}\ \ ;    

\bf log_{\, 6}\, 16=\dfrac{log_2\, 16}{log_2\, 6}=\dfrac{log_2\, 2^4}{log_2(2\cdot 3)}=\dfrac{4\cdot log_2\, 2}{log_2\, 2+log_2\, 3}=\dfrac{4}{1+log_2\, 3}=\\\\\\=\dfrac{4}{1+\dfrac{2a}{3-a}}=\dfrac{4}{\dfrac{3+a}{3-a}}=\dfrac{4\, (3-a)}{3+a}\ \ ;\\\\\\\boxed{\bf \ \ log_{\, 6}\, 16=\dfrac{4\, (3-a)}{3+a}\ \ }                

Приложения:
Вас заинтересует