• Предмет: Алгебра
  • Автор: mrmilkalii
  • Вопрос задан 2 года назад

срочно помогите......​

Приложения:

Ответы

Ответ дал: IUV
2

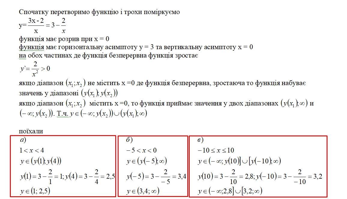
Відповідь:

Пояснення:

Приложения:

mrmilkalii: спасибо
IUV: на здоров'я
IUV: додав графік
fctdgsygfdhngfxzgsac: IUV, добрий вечір! у мене в профілі зявились 4 завдання з векторами, вони вже складніші ніж ті що були, можете глянути будь ласка?
Вас заинтересует