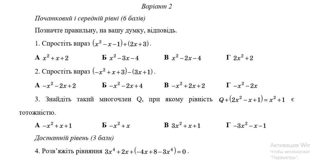
(сроооооочно)Варіант 2 Початковий і середній рівні (6 балів) Позначте правильну, на вашу думку, відповідь. 1. Спростіть вираз (x²-x-1)+(2x+3). A x² +x+2 Б x²-3x-4 2. Спростіть вираз (-x²+x+3)-(3x+1). A −x2-2x+2 Б -x²-2x+4 B -x² +2x+2 Г -x² - 2x 3. Знайдіть такий многочлен Q, при якому рівність Q+(2x²-x+1)= x2+1 € тотожністю. Б -x2 + х B x²-2x-4 B 3x²+x+1 A -x² +x+1 Достатній рівень (3 бали) 4. Розв'яжіть рівняння 3x4 +2x+(-4x+8-3x²)=0. Г 2x² +2 Г -3x²-x-1 Активация И Чтобы активиро "Параметры",(Можете посмотреть на фото будет понятней)
Приложения:

Ответы
Ответ дал:
2
Відповідь:
1)А
2)А
3)Б
4)х=4
Пояснення:
4) 3х⁴+2х+(-4х+8-3х⁴)=0
3х⁴+2х+4х+8-3х⁴=0
-2х+8=0
-2х=-8
х=4
nikolai710:
спасибо огромное!
Вас заинтересует
1 год назад
1 год назад
2 года назад
2 года назад
8 лет назад
8 лет назад