Ответы
Ответ дал:
0
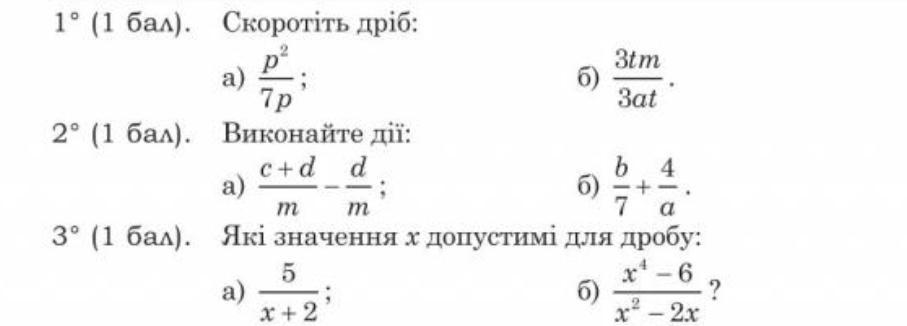
1. а) p/7; б) m/a
2. а) с/m б) прикріплю фотографію
3. a) допустимі всі значення (х), крім (х=-2).
б) х = 0 або може бути 2
2. а) с/m б) прикріплю фотографію
3. a) допустимі всі значення (х), крім (х=-2).
б) х = 0 або може бути 2
Приложения:
Вас заинтересует
2 года назад
2 года назад
3 года назад
3 года назад
8 лет назад