• Предмет: Алгебра
  • Автор: Аноним
  • Вопрос задан 2 года назад

!50 БАЛЛОІ СРОЧНО ДАЙТЕ ПОЖАЛУЙСТА ОТВЕТ ГЛАВНОЕ ПРАВИЛЬНО РАСПИШИТЕ

Приложения:

Ответы

Ответ дал: 7x8
0

Ответ:

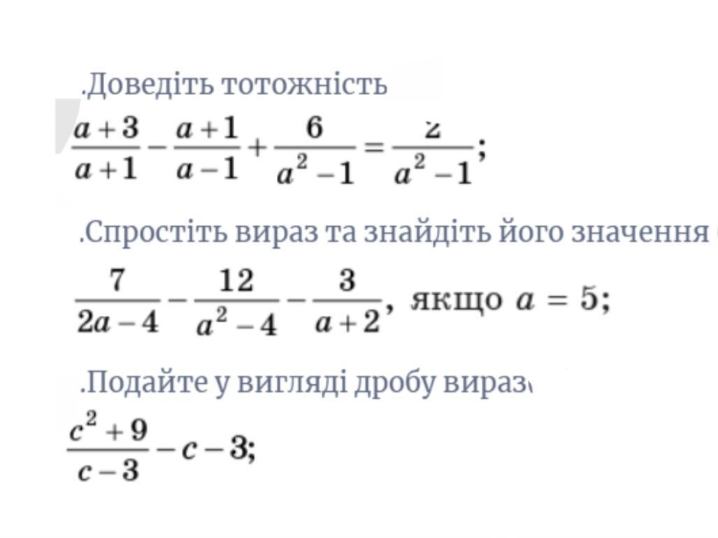
\frac{a+3}{a+1}-\frac{a+1}{a-1}+\frac{6}{a^2-1}=\frac{2}{a^2-1}\\\\

\frac{1}{6}

\frac{18}{c-3}

Объяснение:

\frac{(a+3)(a-1)}{(a-1)(a+1)}-\frac{(a+1)^2}{(a+1)(a-1)}+\frac{6}{(a+1)(a-1)}=\\\\\frac{(a+3)(a-1)-(a+1)^2+6}{(a+1)(a-1)}=\\\\\frac{a^2-a+3a-3-(a^2+2a+1)+6}{(a+1)(a-1)}=\\\\\frac{a^2-a+3a-3-a^2-2a-1+6}{(a+1)(a-1)}=\frac{2}{a^2-1}

\frac{7}{2a-4}-\frac{12}{a^2-4}-\frac{3}{a+2}=\frac{7}{2(a-2)}-\frac{12}{(a-2)(a+2)}-\frac{3}{a+2}=\\\\\frac{7(a+2)}{2(a-2(a+2)}-\frac{12\cdot 2}{2(a-2)(a+2)}-\frac{3\cdot 2(a-2)}{2(a-2)(a+2)}=\\\\\frac{7(a+2)-12\cdot 2-3\cdot 2(a-2)}{2(a-2)(a+2)}=\frac{7a+14-24-6a+12}{2(a-2)(a+2)}=\\\\\frac{a+2}{2(a-2)(a+2)}=\frac{1}{2(a-2)}\\\\\frac{1}{2\cdot(5-2)}=\frac{1}{2\cdot3}=\frac{1}{6}

\frac{c^2+9}{c-3}-c-3=\frac{c^2+9}{c-3}-\frac{(c+3)(c-3)}{c-3}=\\\\ \frac{c^2+9-(c+3)(c-3)}{c-3}=\frac{c^2+9-(c^2-9)}{c-3}=\frac{c^2+9-c^2+9}{c-3}=\frac{18}{c-3}


alice12324: Площа однієї бічної грані правильної шестикутної піраміди дорівнює 10 см2. Знайти площу бічної поверхні піраміди.​
З мал...
https://znanija.com/task/53646294?utm_source=android&utm_medium=share&utm_campaign=question
alice12324: посмотрите этот вопрос
Вас заинтересует