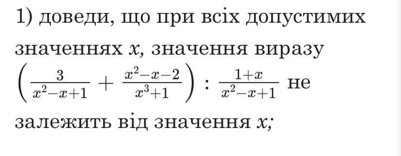
доведи, що при всіх допустимих значеннях х, значення виразу
 не залежить від значення х;
                        
                                    Приложения:
                     
                            Ответы
                                            Ответ дал: 
                                                                                    
                                        
                                            
                                                
                                                
                                                
                                                    5
                                                
                                            
                                        
                                    Ответ:
Значение выражения не зависит от значения х
Объяснение:
1) докажи, что при всех допустимых значениях х, значение выражения не зависит от значения х:
Упростим выражение.
В знаменателе второй дроби сумма кубов двух чисел:
a³ + b³ = (a + b)(a² - ab + b²)
В числителе первой дроби квадрат суммы двух чисел:
(a + b)² = a² + 2ab + b²
⇒ значение выражения не зависит от значения х.
#SPJ1
Вас заинтересует
                
                        1 год назад
                    
                
                        1 год назад
                    
                
                        1 год назад
                    
                
                        1 год назад
                    
                
                        2 года назад
                    
                
                        2 года назад
                    
                
                        8 лет назад