Ответы
Ответ дал:
2
Ответ:
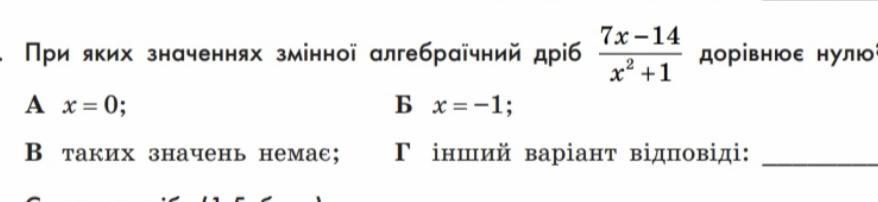
Дробь равна 0 , если числитель дроби равен 0 , а знаменатель отличен от 0 .
Ответ: х = 2 .
Вариант ответа Г) .
Приложения:

Вас заинтересует
1 год назад
1 год назад
1 год назад
1 год назад
2 года назад
8 лет назад
https://znanija.com/task/53758171?utm_source=android&utm_medium=share&utm_campaign=question