• Предмет: Математика
  • Автор: tangievatamila52
  • Вопрос задан 2 года назад

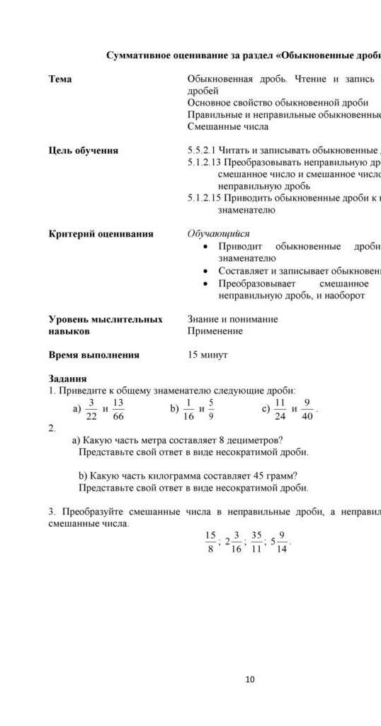
Тема Суммативное оценивание за раздел «Обыкнове Обыкновенная дробь. Чтение дробей Основное свойство обыкновенн Правильные и неправильные об Смешанные числа Цель обучения Критерий оценивания Уровень мыслительных навыков 2. 5.5.2.1 Читать и записывать обы 5.1.2.13 Преобразовывать непра смешанное число и смеш неправильную дробь 5.1.2.15 Приводить обыкновенн знаменателю Обучающийся Время выполнения Задания 1. Приведите к общему знаменателю следующие дроби: 3 13 a) и 22 66 смешанные числа. Знание и понимание Применение 15 МИНУТ • Приводит обыкновенн знаменателю Составляет и записывает • Преобразовывает CN неправильную дробь, и н 16 и 5 а) Какую часть метра составляет 8 дециметров? Представьте свой ответ в виде несократимой дроби. 15 3 24 b) Какую часть килограмма составляет 45 грамм? Представьте свой ответ в виде несократимой дроби. 3. Преобразуйте смешанные числа в неправильные дроби, 35 36 16 11 8 1 2 И 9 40 9 14​

Приложения:

Ответы

Ответ дал: arlanergaliev158
0

Ответ:

1)

А) 3/22 и 13/66 = 3/22×3 и 13/66 = 9/66 и 13/66

Б) 1/16 и 5/9 = 1/16×9 и 5/9×16 = 9/144 и 80/144

В) 11/24 и 9/40 = 11/24×5 и 9/40×3 = 54/120 и 27/120

2)

А) 1м = 10 дм

8/10 = 4/5

Б) 1кг=1000гр

45/1000 = 9/200

3)

15/8 = 1 7/8

2 3/16 = 35/16

36/11= 3 2/11

5 9/14 = 89/14

Вас заинтересует