В колбе находилась вода при температуре 0 градусов по цельсию.Выкачивая из колбы воздух, заморозили всю воду посредством собственного испарения.Какая часть первоначальной массы воды при этом испарилась, если притока тепла извне не было
Ответы
Ответ дал:
0
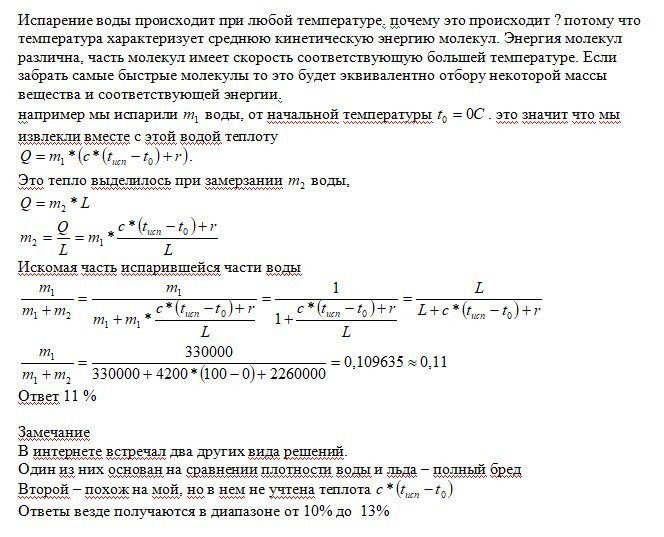
смотри решение во вложении
Приложения:

Вас заинтересует
2 года назад
8 лет назад
8 лет назад
10 лет назад