• Предмет: Математика
  • Автор: dregina050810
  • Вопрос задан 1 год назад

Срочно!!!! Нужна помощь. Дам все мои балы!!

Приложения:

Ответы

Ответ дал: pushpull
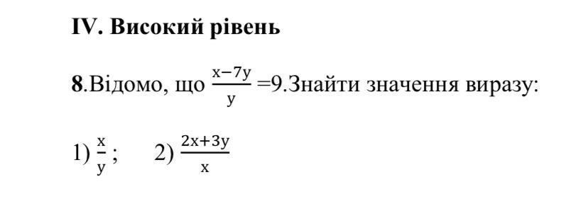
1

Ответ:

1)  16

2)  \displaystyle \boldsymbol { 2\frac{3}{16} }

Пошаговое объяснение:

\displaystyle \frac{x-7y}{y} =9\\\\\\\frac{x}{y} -\frac{7y}{y} =9 \qquad \Rightarrow \quad \frac{x}{y} -7=9\qquad \Rightarrow \quad \boldsymbol {\frac{x}{y} =16}

\displaystyle \frac{2x+3y}{x} =2+3\frac{y}{x} \\\\\\\frac{x}{y} =16 \qquad \Rightarrow \quad \frac{y}{x} =\frac{1}{16}

\displaystyle \frac{2x+3y}{x} =2+3*\frac{1}{16} =2\frac{3}{16}

Вас заинтересует