• Предмет: Физика
  • Автор: s07071687
  • Вопрос задан 2 года назад

Помогите с Физикой пожалуйста

Приложения:

Ответы

Ответ дал: denmed1996
2

Ответ:

1. За яку секунду від початку руху шлях, пройдений тілом у рівноприскореному русі без початкової швидкості втричі більший шляху, пройденого тілом за попередню секунду.

Нехай шлях, пройдений тілом за попередню секунду, дорівнює S. Тоді за наступну секунду тіло пройде шлях, який втричі більший за S, тобто 3S. Загальний шлях, пройдений тілом за дві секунди, буде S + 3S = 4S. Таким чином, за першу секунду тіло пройде 4S - S = 3S шляху.

2. На асфальті лежить картонна коробка масою m, до якої за нитку прив'язана повітряна кулька з невагомою оболонкою. На кульку діє сила Архімеда F=mg/2. Подув вітер, нитка натягнулася під кутом а = 45°, і коробка стала рівномірно рухатися по асфальту. Знайдіть коефіцієнт тертя коробки об асфальт.

Для рівноваги коробки на горизонтальному асфальті має виконуватися рівняння:

Fтр = FАрхімеда,

де Fтр - сила тертя, FАрхімеда - сила Архімеда.

Сила Архімеда обчислюється як:

FАрхімеда = ρ * V * g,

де ρ - густина повітря (приблизно 1.225 кг/м³), V - об'єм кульки, g - прискорення вільного падіння (приблизно 9.81 м/с²).

Об'єм кульки залежить від її радіусу r і кута нахилу нитки a:

V = (4/3) * π * r³ * sin(a).

Сила тертя на горизонтальному асфальті розраховується як:

Fтр = μ * N,

де μ - коефіцієнт тертя, N - нормальна сила.

Нормальна сила N дорівнює вазі коробки, тобто N = m * g.

Таким чином, ми маємо:

μ * m * g = ρ * (4/3) * π * r³ * sin(a) * g.

Звідси можна виразити коефіцієнт тертя μ:

μ = (ρ * (4/3) * π * r³ * sin(a)) / (m).

3. При виготовленні льоду в побутовому холодильнику потрібно t1=5 хв для охолодження води від 4 до 0°С і ще t2 =1 год 40 хв, щоб перетворити її в лід. Визначте за цими даними питому теплоту плавлення льоду. Питома теплоємність води - 4,2 кДж/(кг·град).

Питома теплота плавлення льоду (L) визначається за формулою:

L = Q / m,

де Q - кількість теплоти, m - маса льоду.

Для перетворення води в лід витрачається теплота Q1, яка розраховується як:

Q1 = m * L.

Для охолодження води від 4 до 0°С витрачається теплота Q2, яка розраховується за законом теплоємності:

Q2 = m * c * ΔT,

де c - питома теплоємність води, ΔT - зміна температури.

Знаючи, що t1 = 5 хв (або 300 секунд) і t2 = 1 год 40 хв (або 6000 секунд), ми можемо записати систему рівнянь:

Q1 = m * L,

Q2 = m * c * ΔT.

Також, маса льоду (m) у обох випадках однакова.

Після цього можна розв'язати систему рівнянь і знайти питому теплоту плавлення льоду (L).

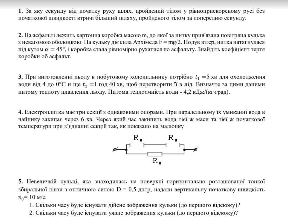
4. Електроплитка має три секції з однаковими опорами. При паралельному їх умиканні вода в чайнику закипає через 6 хв. Через який час закипить вода тієї ж маси та тієї ж по

Вас заинтересует