• Предмет: Алгебра
  • Автор: NOMONKEY
  • Вопрос задан 1 год назад

СРОЧНО!!!!РЕШИТЕ 5 ЗАДАНИЕ!!!!10 класс!!!!

Приложения:

Ответы

Ответ дал: Universalka
1

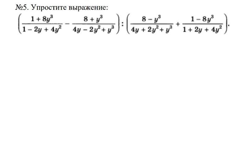
\displaystyle\bf\\1)\\\\\frac{1+8y^{3} }{1-2y+4y^{2} } -\frac{8+y^{3} }{4y-2y^{2} +y^{3} } =\frac{1^{3} +(2y)^{3} }{1-2y+4y^{2} } -\frac{2^{3} +y^{3} }{4y-2y^{2} +y^{3} } =\\\\\\=\frac{(1+2y)\cdot(1-2y+4y^{2} ) }{1-2y+4y^{2} } -\frac{(2+y)\cdot(4-2y+y^{2}) }{y\cdot(4-2y +y^{2}) } =\\\\\\=1+2y-\frac{2+y}{y}  \\\\2)\\\\\frac{8-y^{3} }{4y+2y^{2} +y^{3} } +\frac{1-8y^{3} }{1+2y+4y^{2} } =\\\\\\=\frac{2^{3} -y^{3} }{y\cdot(4+2y+y^{2} )} +\frac{1^{3} -(2y)^{3} }{1+2y+4y^{2} } =

\displaystyle\bf\\=\frac{(2 -y)\cdot(4+2y+y^{2} )}{y\cdot(4+2y+y^{2} )} +\frac{(1-2y) \cdot(1+2y+4y^{2} )}{1+2y+4y^{2} } =\\\\\\=\frac{2-y}{y} +1-2y=\frac{2-y+y-2y^{2} }{y} =\frac{2-2y^{2} }{y}

\displaystyle\bf\\3)\\\\\Big(1+2y-\frac{2+y}{y} \Big):\frac{2-2y^{2} }{y} =\frac{2y^{2} -2}{y} \cdot\frac{y}{2-2y^{2} } =-1


NOMONKEY: Спасибо тебе большое!!!все понятно!!!!!
Universalka: Всегда рада помочь
Вас заинтересует