• Предмет: Алгебра
  • Автор: fctdgsygfdhngfxzgsac
  • Вопрос задан 1 год назад

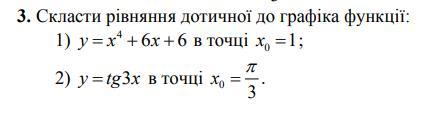
Скласти рівняння дотичної до графіка функції

Составить уравнение касательной к графику функции

Приложения:

Ответы

Ответ дал: pushpull
1

Ответ:

в ответе

Объяснение:

Уравнение касательной имеет вид

\displaystyle y_k=y(x_0)+y'(x_0)(x-x_0) , где х₀ - точка касания.

1) y(x)  = x⁴ +6x + 6  х₀=1

y'(x) = 4x³ + 6

y(х₀) = (1)⁴ + 6*1 + 6 = 13

y'(х₀) = 4*(1)³ + 6 = 10

уравнение касательной

\displaystyle y_k=13+10(x-1)\\\\\boldsymbol {y_k=10x+3}

2) \quad\displaystyle y=tg(3x);\qquad x_0=\frac{\pi }{3} \\\\y'(x)=3*\frac{1}{cos^2(3x)} \\\\y(x_0) = tg(\pi ) = 0\\\\y'(x_0)= 3*\frac{1}{(-1)^2} =3\\\\y_k=0+3\bigg(x-\frac{\pi }{3}\bigg )\\\\\\\boldsymbol {y_k=3x-\pi }


fctdgsygfdhngfxzgsac: спасибо большое))
fctdgsygfdhngfxzgsac: если у Вас будет еще время то у меня еще вопрос есть https://znanija.com/task/53859106
pushpull: я так понимаю, что я за Вас учусь? -)))))
fctdgsygfdhngfxzgsac: возможно))
pushpull: в том вопросе, о котором Вы говорите совсем же табличные производные.......
Вас заинтересует