• Предмет: Алгебра
  • Автор: d08082020
  • Вопрос задан 1 год назад

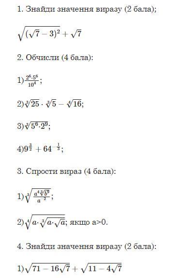
СРОЧНО!!!!ДАЮ 170 БАЛЛОВ

Приложения:

Ответы

Ответ дал: OlgaKysh
0

Відповідь:

Пояснення:

Приложения:
Вас заинтересует