Промінь світла падає на межу двох середовищ. Кут падіння 45°, кут між
падаючим та заломленим променем 100 °. Знайти кут заломлення.
Ответы
Ответ дал:
0
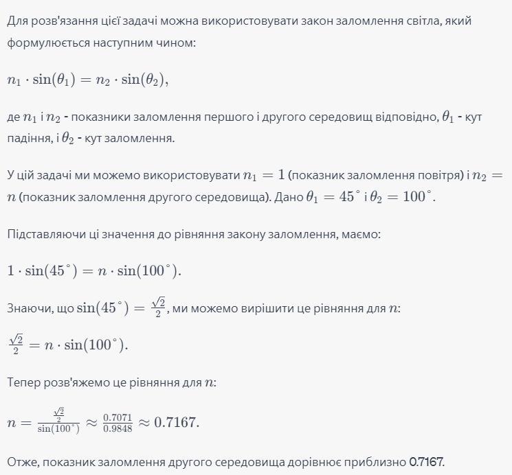
Відповідь:
Ось відповідь з кутем заломлення :
Пояснення:
Приложения:

Вас заинтересует
1 год назад
1 год назад
1 год назад
2 года назад
2 года назад
8 лет назад