• Предмет: Геометрия
  • Автор: groumaks2
  • Вопрос задан 2 года назад

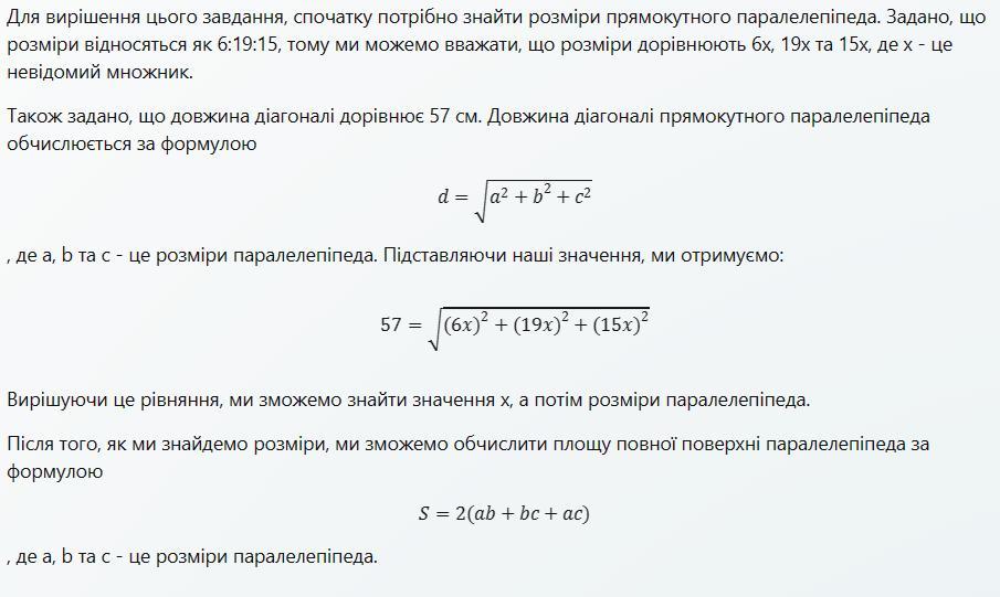
Геометрія, дві задачі на фото.​

Приложения:

Ответы

Ответ дал: artemchorniy2019
0

Ответ:

ось відповіді, але обрахунки робіть самі)

Объяснение:

Приложения:
Вас заинтересует