• Предмет: Физика
  • Автор: AyeHeyviSoon
  • Вопрос задан 2 года назад

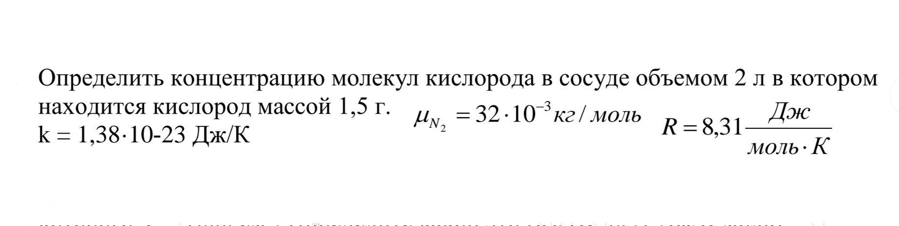
Пожалуйста, помогите с решением задачи, заранее благодарен

Приложения:

Ответы

Ответ дал: kirilshtribec94
0

Ответ:

N= 2 л1⋅32×10 −3кг/моль1,5 г

Объяснение:

Вас заинтересует