• Предмет: Физика
  • Автор: natalyberez06
  • Вопрос задан 2 года назад

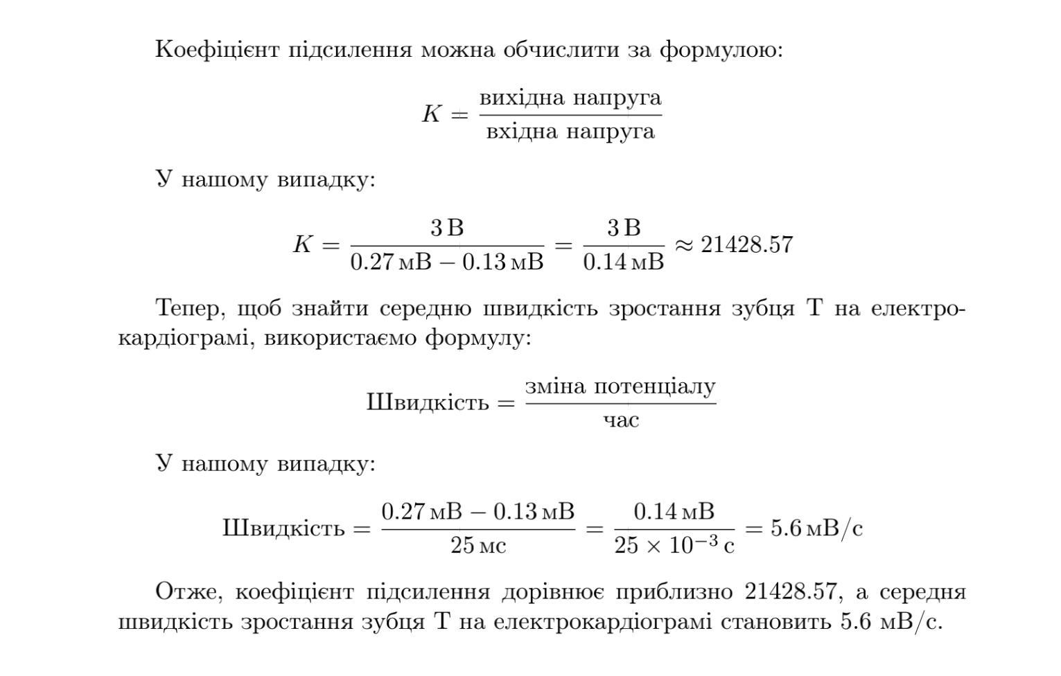
Під час запису електрокардіограми потенціал 2 мВ, який знімають з поверхні тіла людини за

якщо на виході напруга дорівнює 3 В.

2 напруга змінилася від 0,13 до 0,27 мВ.

допомогою електродів, подається на вхід підсилювача. Обчисліть коефіцієнт підсилення, . Визначте середню швидкість (мВ/с) зростання зубця Т на електрокардіограмі, якщо за 25 мс

Ответы

Ответ дал: plus3809725276
0

Ответ: на фото

Объяснение:

Приложения:
Вас заинтересует