• Предмет: Математика
  • Автор: Lalka789
  • Вопрос задан 1 год назад

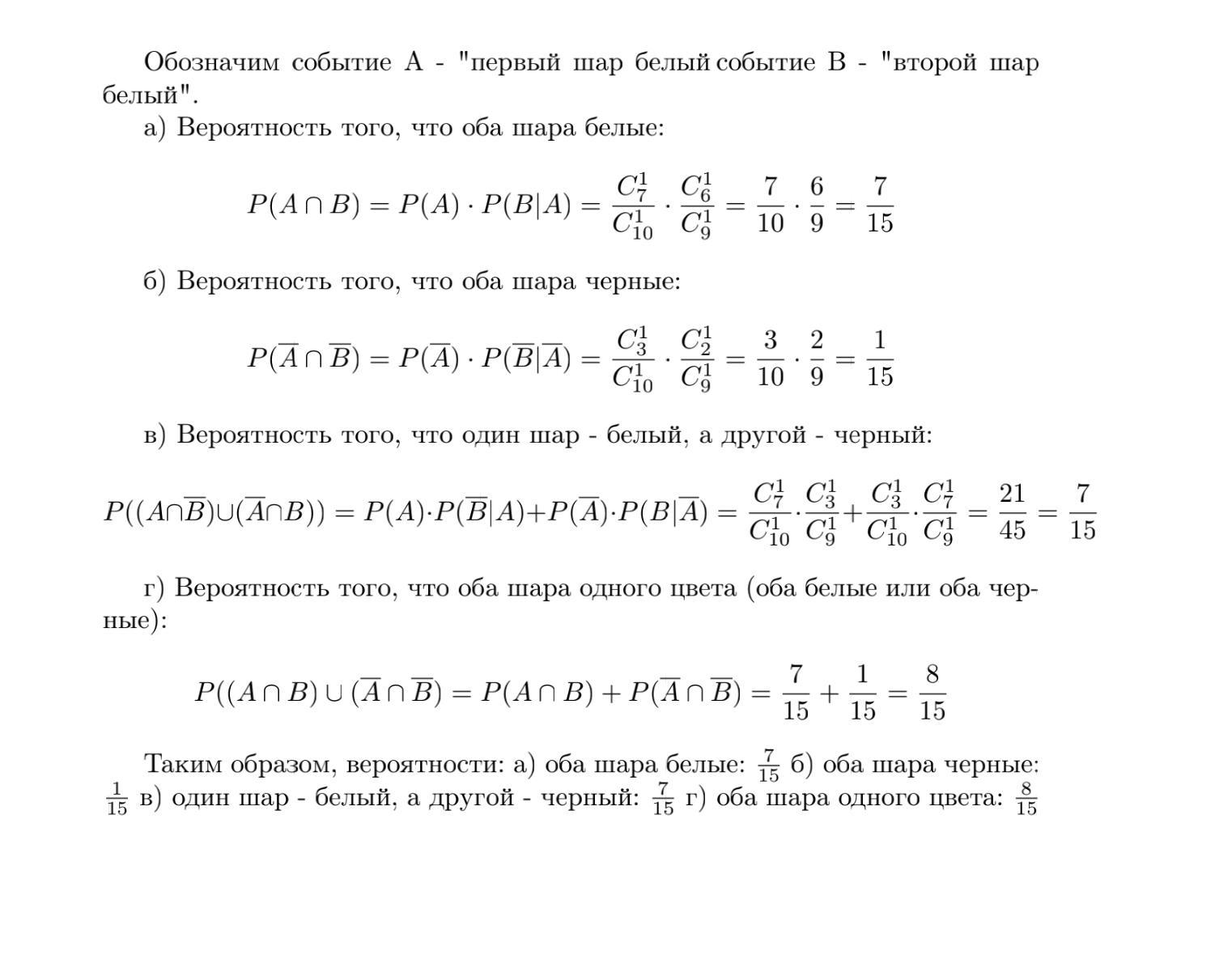
Из урны, содержащей 7 белых и 3 черных шаров, случайно вытаскивают два шара. Вычислить вероятность того, что а) оба шара белые, б) оба шара черные, в) один шар - белый, а другой - черный, г) оба шара одного цвета (оба белые или оба черные)

Ответы

Ответ дал: plus3809725276
1

Ответ: на фото )

Пошаговое объяснение:

Приложения:
Вас заинтересует