• Предмет: Алгебра
  • Автор: masterponhic
  • Вопрос задан 1 год назад

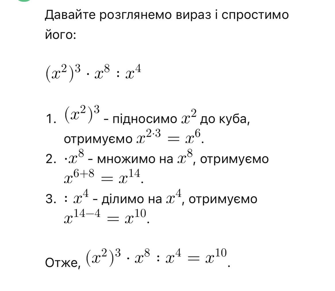
помогите решить плиз
(x^2)^3•x^8:x^4

Ответы

Ответ дал: emzfgh6017
1
Відповідь на фото нижче;
Приложения:

masterponhic: спасибо
Вас заинтересует