• Предмет: Алгебра
  • Автор: Artemtix11
  • Вопрос задан 2 года назад

Срочно пожалуйста!!!!40 балов!!!
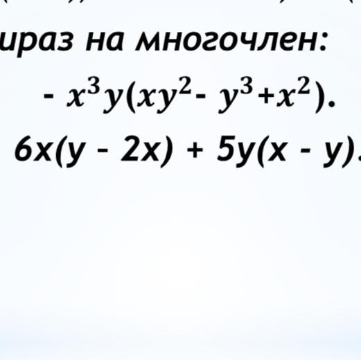
Перетворіть вираз на многочлен

Приложения:

Ответы

Ответ дал: karina20230
0
-x^4y^3+x^3y^4-x^5y
11xy-12x^2-5y^2
Вас заинтересует