• Предмет: Алгебра
  • Автор: butenkopolina988
  • Вопрос задан 1 год назад

нужно сдать уже сегодня, не могу понять как решать 3 задание.

Приложения:

Ответы

Ответ дал: sonasevcenko183
1

Ответ:

Ответ очень даже прост. а=-0,15 b=6

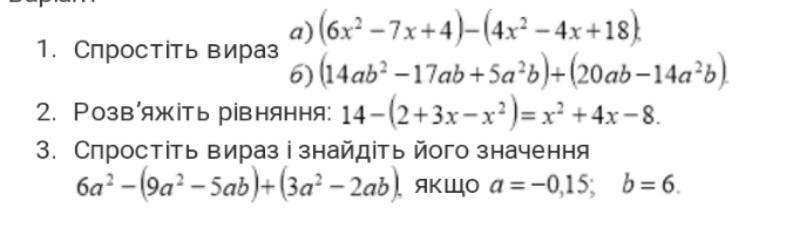
6a²-(9a²-5ab)+(3a²-2ab) = (первым делом, мы открываем скобочки. т. к. у нас умножение нет, то что стоит перед скобочками, то и раскрываем. К примеру у нас  -(9a²-5ab), мы его раскрываем с противоположными знаками, т. к. у нас стоит минус. Выходит минус на плюс даёт минус, минус на минус даёт плюс.)  = 6a² - 9a²+5ab + 3a²-2ab  = (Дальше всё тоже просто. находим подобные и делаем действия.) = 6a² -9a²+5ab + 3a²-2ab = (6a² -9a² и + 3a² у нас сокращаються, 5ab-2ab) = 3ab. Вот и ответ :)

Зачем кидать жалобу? Что? Самому цифры сложно подставить?

3ab = 3 · (-0,15) · 6 = -2,7


sonasevcenko183: Такой не скромный вопрос, зачем кидать жалобу? Или самому сложно подставить значения, главное было разжевать решение примера, и в конце поставить уже необходимые переменных
Ответ дал: iramazurk
2

Ответ:

-2,7

Объяснение:

3

6а² - (9а² - 5ав) + (3а² - 2ав) =

6а² - 9а² + 5ав + 3а² - 2ав =

(6а² - 9а² + 3а²) + (5ав - 2ав) = 0 + 3ав = 3ав

а = -0,15; в = 6

3ав = 3 * (-0,15) * 6 = -0,45 * 6 = -2,7

Вас заинтересует