• Предмет: Химия
  • Автор: kosardenys
  • Вопрос задан 1 год назад

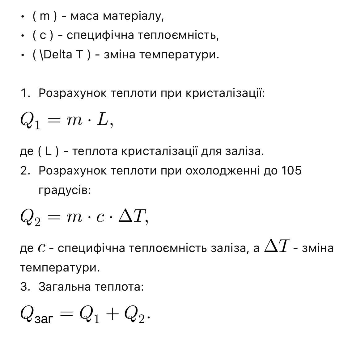
Яка кількість теплоти виділиться при кристалізації 50 кг заліза та подальшого охолодження його до 105 градусів? Початкова температура заліза 1535 градусів. Вiдповiдь подайте в МДж, округліть до десятих і запишіть тільки цифри.​

Ответы

Ответ дал: hiplil
0
Посчитать нужно самим
Приложения:

Аноним: ПОМОГИТЕ МНЕ ПАЖАЛУЙСТА С ХИМИЕЙ
Вас заинтересует