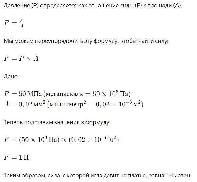
Игла швейной машины при шитье оказывает давление 50МРа. Определите силу, с которой игла давит на платье, если площадь конца иглы равна 0,02мм
Ответы
Ответ дал:
56
Ответ:
Ответ
Объяснение:
Приложения:

nazlanasohruhovna:
с какого приложение или сайта делали?
Вас заинтересует
1 год назад
1 год назад
1 год назад
2 года назад
2 года назад
8 лет назад
8 лет назад