• Предмет: Алгебра
  • Автор: Liza1864
  • Вопрос задан 2 года назад

Для даної функції f(x) = 1/sin²x знайдіть первісну, графік якої проходить через точку A(π/6;0)

А) F (x) = - ctg x
Б) F (x) = - ctg x + √3
В) F (x) = - ctg x - √3
Г) F (x) = - ctg x + 1​

Ответы

Ответ дал: NNNLLL54
1

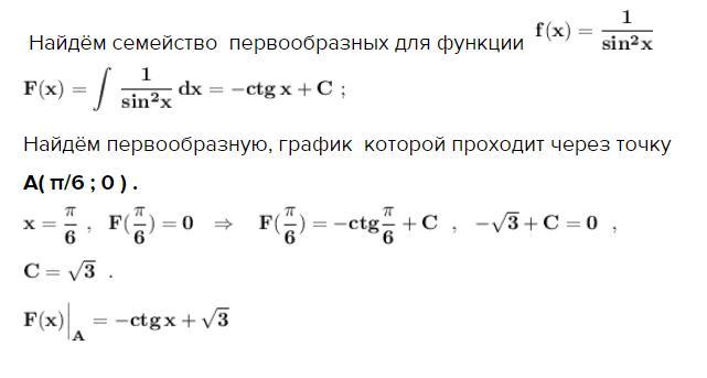
Ответ:  Б) .

 Найдём семейство  первообразных для функции  \bf f(x)=\dfrac{1}{sin^2x}  

\bf \displaystyle F(x)=\int \, \dfrac{1}{sin^2x}\, dx=-ctg\, x+C\ ;  

Найдём первообразную, график  которой проходит через точку  

A( π/6 ; 0 ) .

\bf x=\dfrac{\pi }{6}\ ,\ \ F(\dfrac{\pi }{6})=0\ \ \Rightarrow \ \ \ F(\dfrac{\pi }{6})=-ctg\dfrac{\pi }{6}+C\ \ ,\ \ -\sqrt3+C=0\ \ ,\\\\C=\sqrt3\ \ .\\\\F(x)\Big|_{A}=-ctg\, x+\sqrt3      

Приложения:
Вас заинтересует