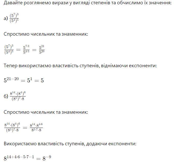
Подайте вираз у вигляді степеня та обчисліть його значення:
a) (5^7)^3: (5^4)^5
Б) 8^14•(8^4)6/(8^5)^7•8
В)9^5•81^6/3^30
Г) 5^9 •13^9/65^8
Ответы
Ответ дал:
1
Ответ:
316
Объяснение:
Приложения:


Вас заинтересует
1 год назад
1 год назад
1 год назад
2 года назад
2 года назад
8 лет назад