• Предмет: Алгебра
  • Автор: fia405645
  • Вопрос задан 1 год назад

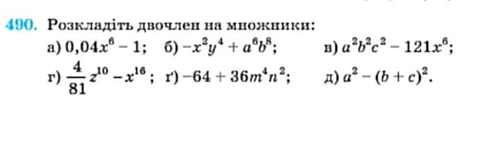
Будь ласка, розв'яжіть

Приложения:

SoloveyRazBoyNick404: Блин ещё не дошли до этой темы, сорян

Ответы

Ответ дал: rampoe
1

\boxed{a^2-b^2=(a-b)(a+b)}\\\\0,04x^6-1=(0,2x^3)^2-1^2=(0,2x^3-1)(0,2x^3+1)\\\\-x^2y^4+a^6b^8=a^6b^8-x^2y^4=(a^3b^4)^2-(xy^2)^2=(a^3b^4-xy^2)(a^3b^4+xy^2)\\\\a^2b^2c^2-121x^6=(abc)^2-(11x^3)^2=(abc-11x^3)(abc+11x^3)\\\\\dfrac{4}{81}z^{10}-x^{16}=\dfrac{2^2}{9^2}(z^5)^2-(x^8)^2=\bigg(\dfrac{2}{9}z^5\bigg)^2-(x^8)^2=\bigg(\dfrac{2}{9}z^5-x^8\bigg)\bigg(\dfrac{2}{9}z^5+x^8\bigg)\\\\-64+36m^4n^2=36m^4n^2-64=(6m^2n)^2-8^2=(6m^2n-8)(6m^2n+8)\\\\a^2-(b+c)^2=(a-(b+c))(a+(b+c))=(a-b-c)(a+b+c)

Вас заинтересует