• Предмет: Математика
  • Автор: zhuldyzaii200790
  • Вопрос задан 2 года назад

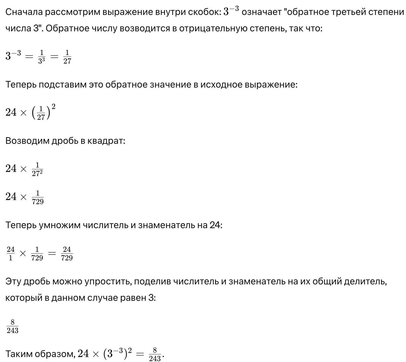
24×(3^-3)^2
Помогитее срочно нужнаааав​

Ответы

Ответ дал: annaivantsiv2010
2

Відповідь:

Покрокове пояснення:

Приложения:

zhuldyzaii200790: ты отправила 27 мне нужна 24
Вас заинтересует