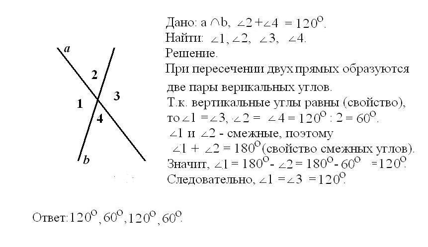
Сумма двух вертикальных углов, образованных при пересечении двух прямых равна 120 градусов. Найдите градусную меру каждого угла, образовонногопри пересечении двух прямых.
Решение дайте пж!!:(
Ответы
Ответ дал:
0
См. решение в приложении
Приложения:

Вас заинтересует
2 года назад
2 года назад
10 лет назад
10 лет назад
10 лет назад