• Предмет: Химия
  • Автор: mikkkooo
  • Вопрос задан 2 года назад

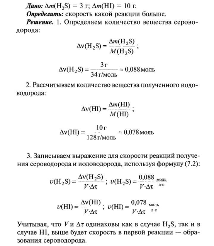
Две реакции между простыми веществами протекают с такой скоростью, что за 1 мин в первой реакции образуется 6 г Н₂S, а во второй реакции скоростью? 20 г НІ. Какая из этих реакций протекает с большей скоростью?

Ответы

Ответ дал: kudriat9
1

Две реакции между простыми веществами протекают с такой скоростью, что за 1 мин в первой реакции образуется 6 г Н₂S, а во второй реакции скоростью? 20 г НІ. Какая из этих реакций протекает с большей скоростью?

Приложения:
Вас заинтересует