ПОМОГИТЕ ПОЖАЛУЙСТА,на скриншоте более понятно!!
1) (Бали: 1) Визначити косинус кута між векторами . 2) (Бали: 2) Знайти площу паралелограма, побудованого на векторах та , якщо кут між ними 30°, а . 3) (Бали: 3) Дано вектори . При якому значенні вектори: Колінеарні; Перпендикулярні? 4) (Баллы: 3) У прямокутній системі координат ху на площині коло задано рівнянням х2 – 4y + у2 = 5. Центр О цього кола збігається з точкою перетину діагоналей паралелограма АВСD. Визначте координати вершини С(хC;уC), якщо вектор (–2;-1). Виконайте рисунок. 5) (Бали: 3) На стороні АС трикутника АВС позначено точку Х так, що AX:XC = 2:7. Доведіть, що . Виконайте рисунок.
Приложения:

Ответы
Ответ дал:
4
1. cos a = x1•x2+y1•y2/|x1|•|x2|
|a| = √3²+(-1)² = ✓10
|b| = ✓4+1 = ✓5
cos a = -3+2/5✓2 = -1/2✓5
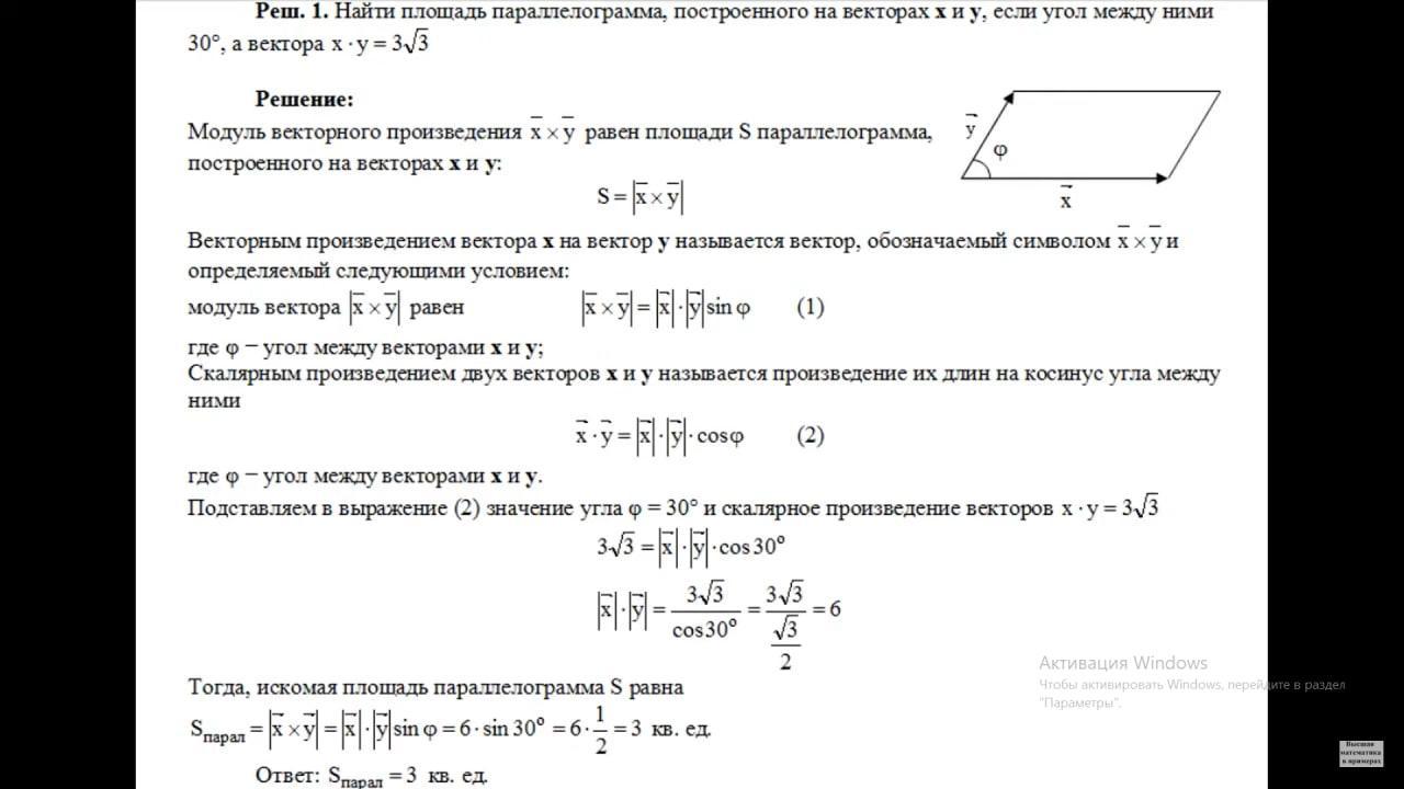
2. Внизу
3. При х = 18 скалярное произведение = 0, так как:
18*-3 + 6*9 = -54 + 54 = 0, поэтому они перпендикулярны.
При х = -18 отношения их координат равны, так как:
-18*-3 + 6*9 = 54 | 54, поэтому они коллинеарны.
4. Убей, немогу понять что это за бред
5. Внизу
Приложения:


SolGreag:
Первое фото 5 Вопрос, другое 2
Вас заинтересует
1 год назад
1 год назад
1 год назад
2 года назад
8 лет назад