Ответы
Ответ дал:
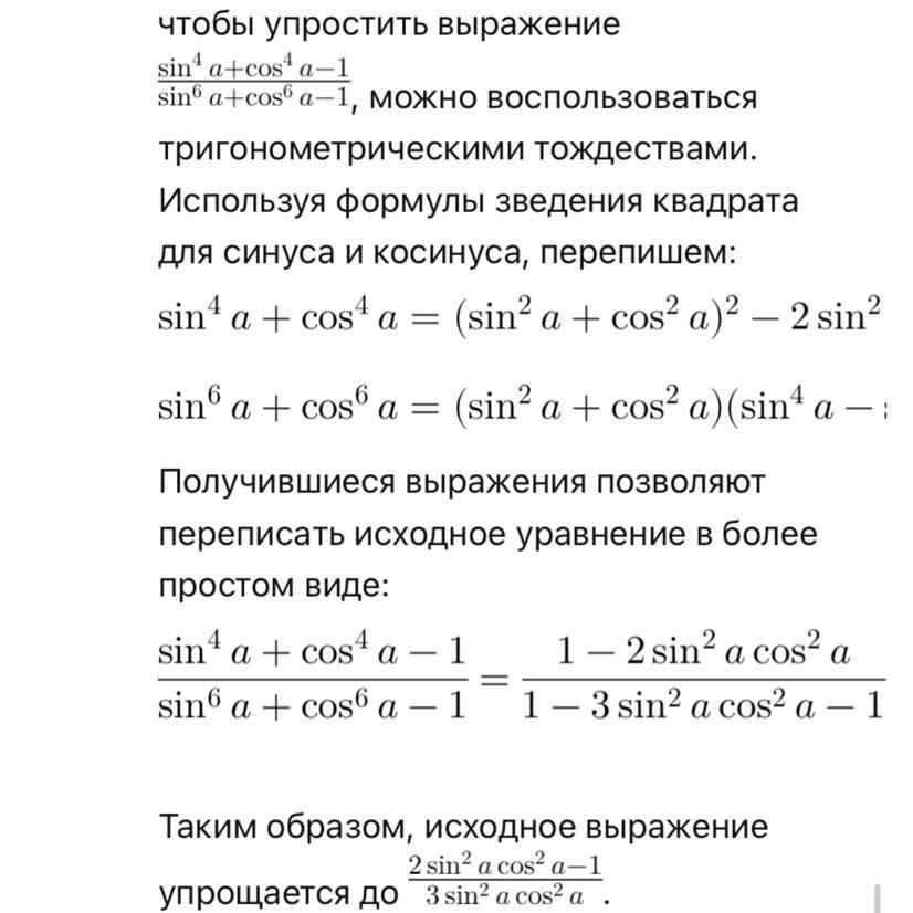
1
Надеюсь что помогла :)
Приложения:

Вас заинтересует
1 год назад
1 год назад
2 года назад
2 года назад
8 лет назад