• Предмет: Алгебра
  • Автор: wiosjxl
  • Вопрос задан 1 год назад

даю 85 баллов,пожалуйста дайте нормальный ответ..

Приложения:

Ответы

Ответ дал: NNNLLL54
1

Ответ:

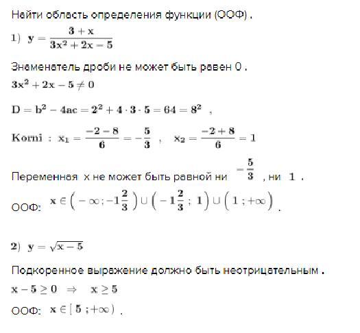
Найти область определения функции (ООФ) .

\bf 1)\ \ y=\dfrac{3+x}{3x^2+2x-5}  

Знаменатель дроби не может быть равен 0 .

\bf 3x^2+2x-5\ne 0\\\\D=b^2-4ac=2^2+4\cdot 3\cdot 5=64=8^2\ \ ,\\\\Korni\ :\ x_1=\dfrac{-2-8}{6}=-\dfrac{5}{3}\ \ ,\ \ \ x_2=\dfrac{-2+8}{6}=1  

Переменная  х не может быть равной ни   \bf -\dfrac{5}{3}   , ни   \bf 1  .

ООФ:   \bf x\in \Big(-\infty \, ;-1\dfrac{2}{3}\ \Big)\cup \Big(-1\dfrac{2}{3}\ ;\ 1\, \Big)\cup \Big(\ 1\ ;+\infty \, \Big)  .

\bf 2)\ \ y=\sqrt{x-5}  

Подкоренное выражение должно быть неотрицательным .

\bf x-5\geq 0\ \ \Rightarrow \ \ \ x\geq 5  

ООФ:   \bf x\in [\ 5\ ;+\infty \, )  .                                                  

Приложения:

wiosjxl: спасибо большое!
Milkkkkkaaaaaaaa: Помогите мне пожалуйста с алгеброй последнее задание в пррофиле если не сложно…
Вас заинтересует