• Предмет: Математика
  • Автор: yrpin060507
  • Вопрос задан 1 год назад

Даю за задания 80 балов. Ответ жду от хорошистов и выше. СРОЧНО!!! "Тригонометричне коло"

Приложения:

Ответы

Ответ дал: Topchikmix
1

Ответ:

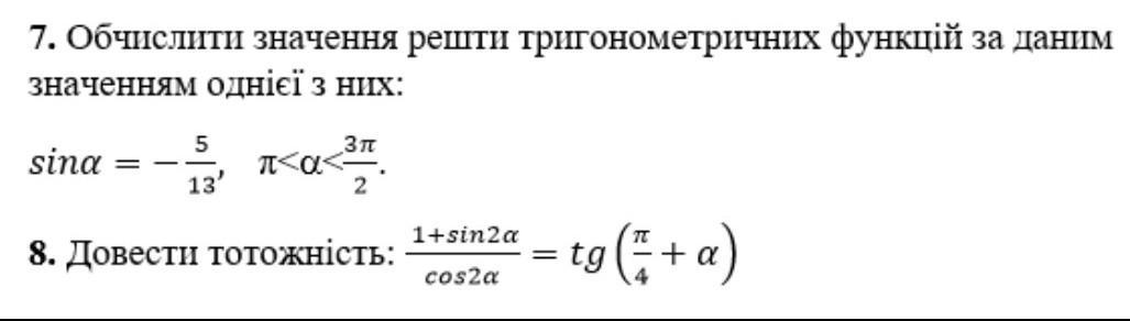
1 За умовою задачі, sinα = -5/13 і α знаходиться в третій чверті (π < α < 3π/2). У третій чверті синус є від’ємним, а косинус також від’ємний.

Ми можемо використовувати теорему Піфагора, щоб знайти значення cosα. За визначенням, sin²α + cos²α = 1, тому cosα = √(1 - sin²α) = √(1 - (-5/13)²) = -√(144/169) = -12/13. Ми беремо від’ємне значення, оскільки косинус є від’ємним в третій чверті.

Тепер ми можемо обчислити значення інших тригонометричних функцій:

tgα = sinα / cosα = (-5/13) / (-12/13) = 5/12

ctgα = 1/tgα = 12/5

secα = 1/cosα = -13/12

cscα = 1/sinα = -13/5

2 Довести тотожність: 1 + sin²α/cos²α = tg(π/4 + α)

Щоб довести цю тотожність, ми можемо перетворити обидві сторони до одного і того ж вигляду. З лівої сторони ми можемо переписати вираз як (cos²α + sin²α) / cos²α = 1/cos²α = sec²α.

З правої сторони, ми знаємо, що tg(π/4 + α) = (1 + tgα) / (1 - tgα). Але tgα = sinα / cosα, тому це можна переписати як (1 + sinα / cosα) / (1 - sinα / cosα) = (cosα + sinα) / (cosα - sinα) = secα * (1 + tgα) / (1 - tgα) = sec²α.

Отже, обидві сторони дорівнюють sec²α, і тотожність доведено.

Пошаговое объяснение:

Вас заинтересует