• Предмет: Геометрия
  • Автор: Danya58c
  • Вопрос задан 1 год назад

Помогите решить пожалуйста 12 балов даю

Приложения:

Ответы

Ответ дал: alisanetupoi
0

Ответ:

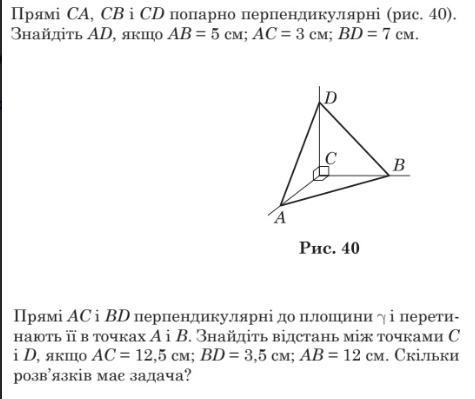
якщо АС перпендикулярна СВ то кут АСВ =90°, тобто АВС- прямокутний трикутник.

у трикутнику АВС:

АВ=5см, АС=3см, АСВ=90°, тоді за т.Піфагора:

АС²+СВ²=АВ²

3²+СВ²=5²

9+СВ²=25

СВ²=25-9=16

СВ=

 \sqrt{16} cm

у трикутнику DСВ:

DВ=7см, DСВ=90°, а СВ =

 \sqrt{16} cm

за т.Піфагора:

DС²+СВ²=DВ²

DC²=49-16=33

DC=

 \sqrt{33} cm

у трикутнику ADC:

AC= 3см, DCA=90°, а DC=

 \sqrt{33} cm

за т.Піфагора:

АС²+СD²=АD²

AD²=9+33=42

AD=

 \sqrt{42} cm

Вас заинтересует