• Предмет: Физика
  • Автор: edvardostrololo
  • Вопрос задан 1 год назад

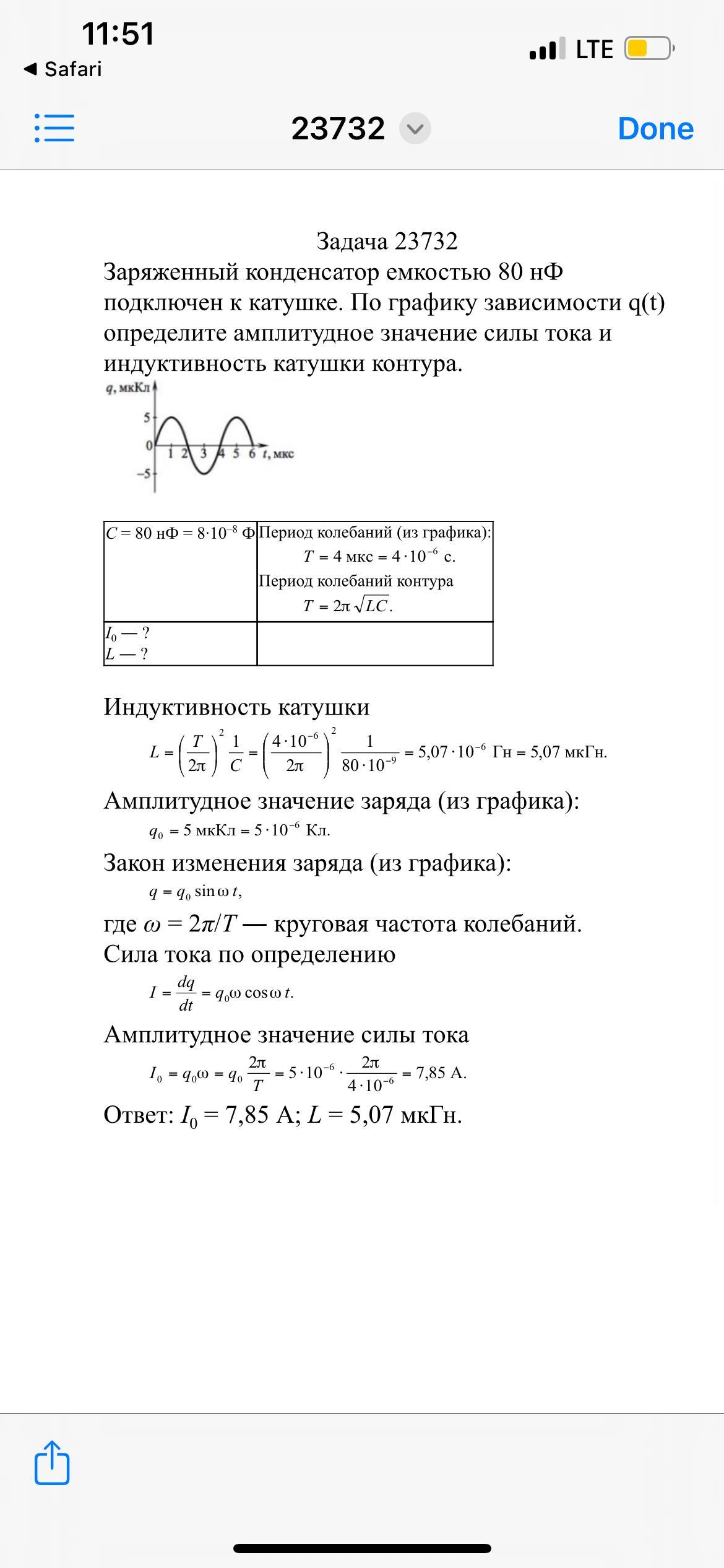
Заряджений конденсатор ємністю 80 нФ під'єднаний до котушки. За графіком залежності q(t) визначте амплітудне значення сили струму та індуктивність котушки

Приложения:

Ответы

Ответ дал: ggwpwpwppdspsp
1

Ответ:

Объяснение: ось!

Приложения:
Вас заинтересует