• Предмет: Математика
  • Автор: kovolenkodima50
  • Вопрос задан 1 год назад

СРОЧНО ПЖ ДАУНА4М КИДАЮ СПАМ
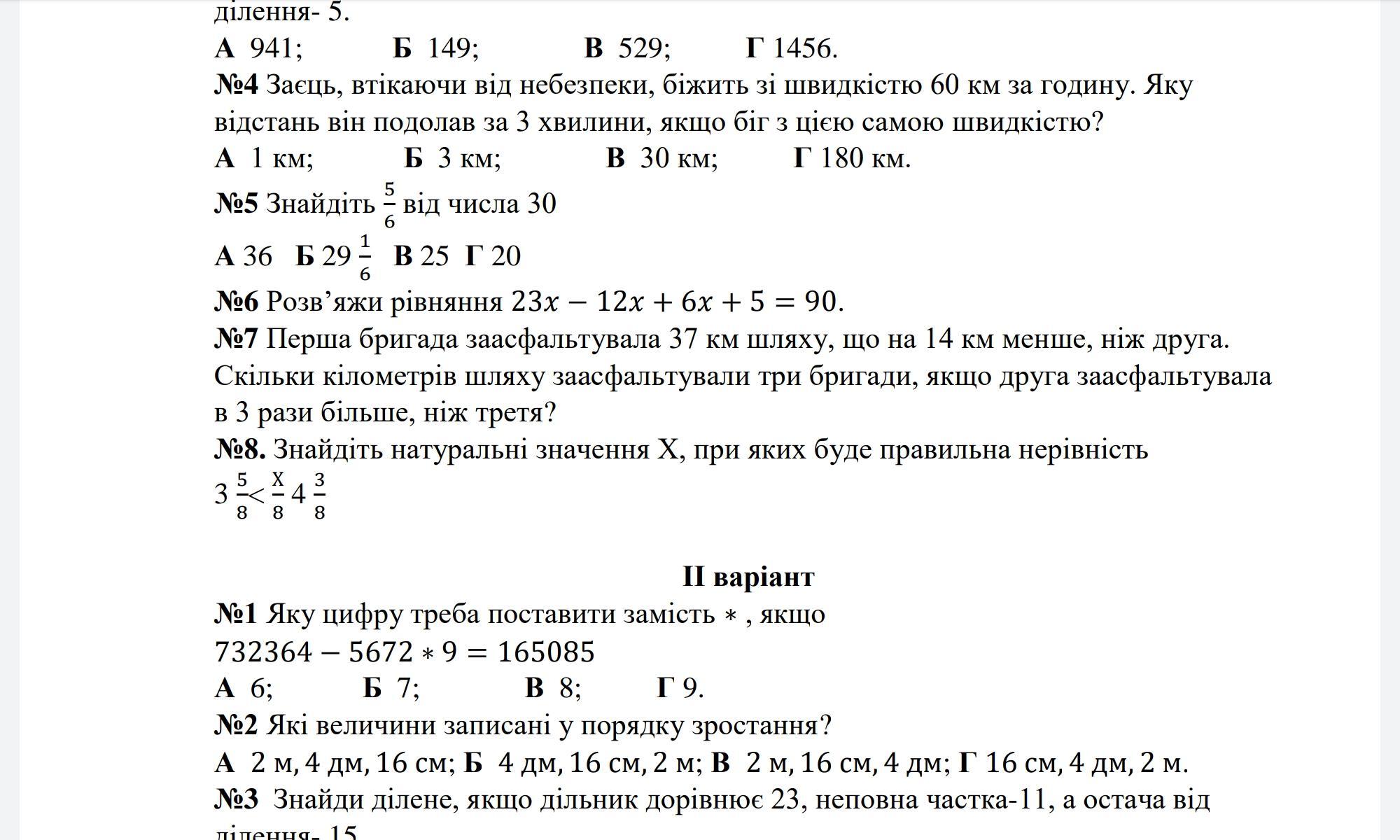
Номер 7 надо зделать задачу

Приложения:

Ответы

Ответ дал: iramazurk
1

Ответ:

105 км

Пошаговое объяснение:

1) 37 + 14 = 51 (км) - дороги заасфальтировала 2 бригада

2) 51 : 3 = 17 (км) - дороги заасфальтировала 3 бригада

3) 37 + 51 + 17 = 105 (км) - дороги заасфальтировали три бригады

Ответ дал: dyexfnf
1

Ответ:

Пошаговое объяснение:

1) 37 + 14 = 51 км заасфальтувала друга бригада

2) 51 : 3 = 17 км заасфальтувала третя бригада

3) 37 + 51 + 17 = 105 км шляху заасфальтували три бригади

Вас заинтересует