• Предмет: Математика
  • Автор: melnychynnatalia
  • Вопрос задан 1 год назад

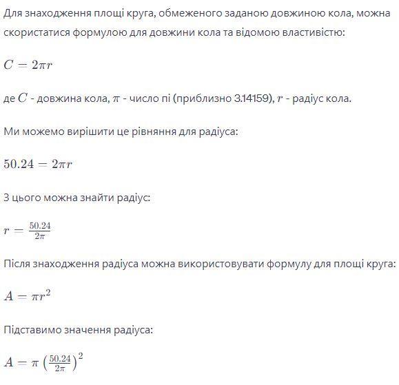
довжина кола 50,24см. Знайди площу круга, обмеженого цим колом. будьласка формулами (C,S,P,r,d)​

Ответы

Ответ дал: nikam2801
0

Покрокове пояснення:

на фото

Приложения:
Ответ дал: pominovpavel120
1

Ответ:

S=200,96

Пошаговое объяснение:

C=50,24 см

S-?

C=2пr

r= C/2п

50,24/6,28=8 см

S=пr^2=3,14•8^2=3,14•64=200,96 см^2

Вас заинтересует