• Предмет: Физика
  • Автор: 7nai7
  • Вопрос задан 1 год назад

Какова длина электромагнитной волны, если через 4 мин происходит 8000 колебаний (решение)​

Ответы

Ответ дал: bugrimenkoanna2017
0

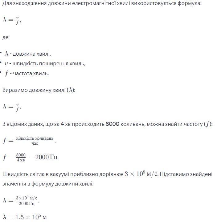
Ответ: Довжина електромагнітної хвилі становить 1.5×10^5м або 150 км.

Объяснение: на скриншоте

Приложения:
Вас заинтересует