• Предмет: Алгебра
  • Автор: kerinag403
  • Вопрос задан 1 год назад

Помогите пожалуйста, задание прикреплено ниже

Приложения:

Ответы

Ответ дал: Honduras
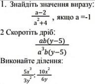
1

1. (а-2)/(а²+4) при а=-1

подставляем:

(-1-2)/((-1)²+4) = (-3)/(1+4) = -3/5

2. (ав(у-5))/а³в(у-5)

можно сократить числитель и знаменатель на ав(у-5)

(ав(у-5))/а³в(у-5) = 1/а²

Но ав(у-5)≠0. Если это условие не выполняется, исходное выражение не имеет смысла

3. ((5х³)/(3у²)):((10х²)/(6у)) =

= ((5х³)/(3у²))*((6у)/(10х²)) =   сокращаем, что можно

= (х/у)*(2/2) = х/у

Вас заинтересует