Знайдіть кут між векторами m (0; -4) і n ( 1; -1)
БУДЬ ЛАСКА ЛЮДИ ДОБРІ ДОПОМОЖІТЬ СРОЧНО!!!!!!!!!! ДАЮ 100 БАЛІВ!!!!!!!!!!!!!!!!!!!!!!!!!!!!!!!!!!!!!!!!!!!!!!!!!!!!!!!!!!!!!!!!!!!!!!!!!!!!!!!!!!!!!!
Ответы
Ответ дал:
1
Кут між двома векторами можна знайти за формулою:
cos θ = (m · n) / (||m|| ||n||)
де θ - кут між векторами m і n;m · n - скалярний добуток векторів m і n;||m|| - довжина вектора m;||n|| - довжина вектора n.Знайдемо скалярний добуток векторів m і n:m · n = (0) · (1) + (-4) · (-1) = 4
Знайдемо довжини векторів m і n:||m|| = √(0² + (-4)²) = √16 = 4
||n|| = √(1² + (-1)²) = √2 = √2
Підставляємо знайдені значення в формулу для косинуса кута:cos θ = (4) / (4 * √2) = 1 / √2
θ = arccos(1 / √2) ≈ 45,5°
Отже, кут між векторами m (0; -4) і n ( 1; -1) дорівнює 45,5°.
Відповідь: 45,5
Ответ дал:
1
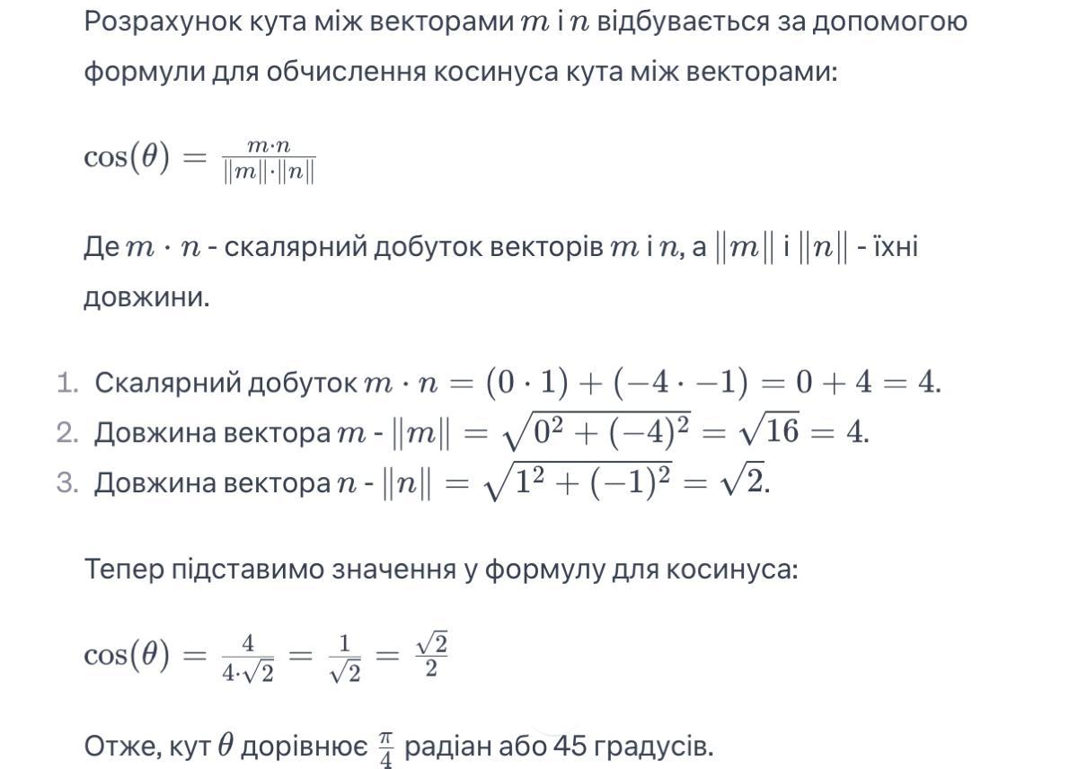
На фото є пояснення і розвʼязання. 45 градусів
Приложения:

Вас заинтересует
1 год назад
1 год назад
2 года назад
2 года назад