• Предмет: Геометрия
  • Автор: dlyatankov550
  • Вопрос задан 1 год назад

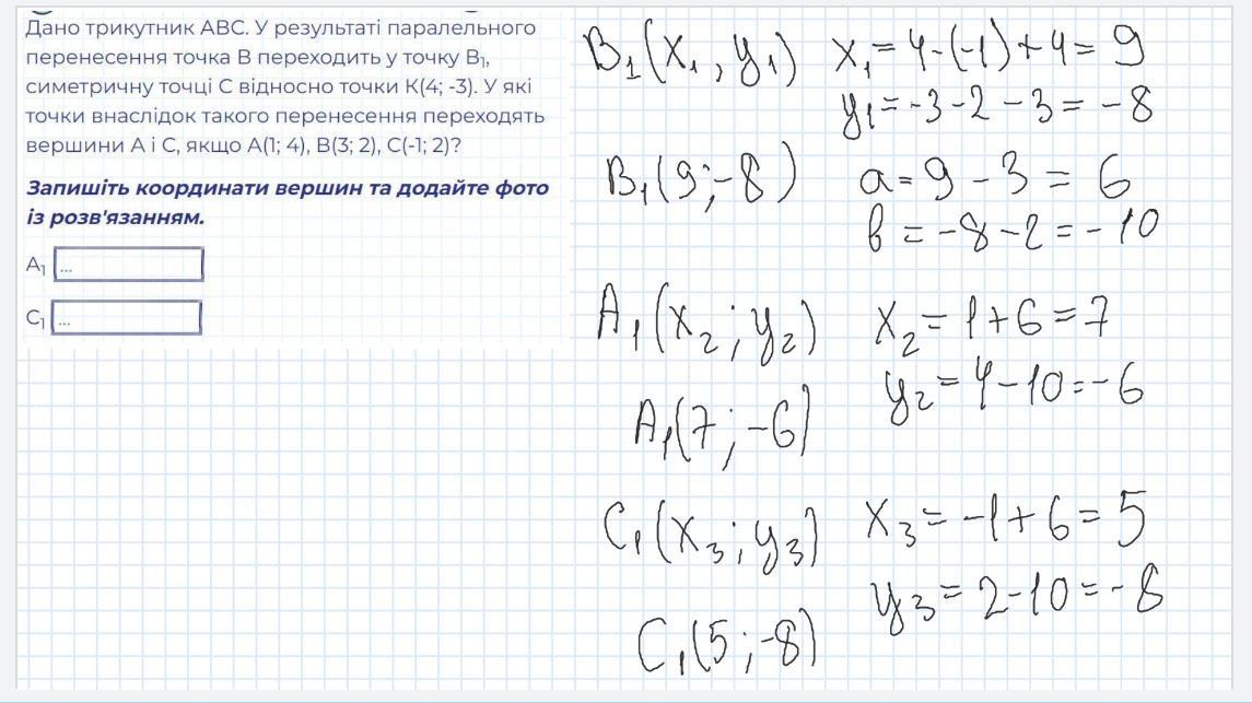
Дано трикутник АВС. У результаті паралельного перенесення точка В переходить у точку В1, симетричну точці С відносно точки К(4; -3). У які точки внаслідок такого перенесення переходять вершини А і С, якщо А(1; 4), В(3; 2), С(-1; 2)?.

Приложения:

Ответы

Ответ дал: tarasabc
1

Відповідь:

A1(7;-6)    C1(5;-8)

Пояснення:

Приложения:
Вас заинтересует