• Предмет: Алгебра
  • Автор: felmipro4
  • Вопрос задан 1 год назад

ДАМ 40 БАЛЛОВ!!!Ответ прикреплен на фото в вопросе |

Приложения:

Ответы

Ответ дал: Alnadya
1

Решение .

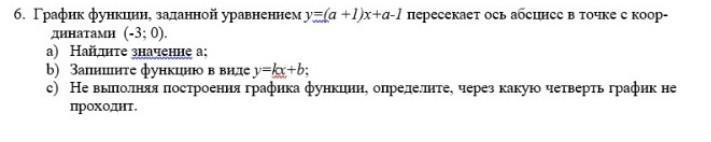
График функции   у = (а+1)·х + а - 1  пересекает ось ОХ в точке (-3;0) .

а)  Подставим координаты точки в уравнение , получим

0 = (a+1)·(-3) + a-1   ⇒   -3a-3+a-1=0  ,   -2a = 4  ,   a = -2

б)  Записать функцию в виде  y = kx + b :  y = -x - 3  .

в)   График не проходит через 1 четверть .

Для  x > 0 получим  y < 0 , а в 1 четверти для x > 0 имеем  y > 0 .

Вас заинтересует