• Предмет: Химия
  • Автор: ejmia55
  • Вопрос задан 1 год назад

ДАЮ 100 БАЛІВ, ДОПОМОЖІТЬ БУДЬ ЛАСКА!!!
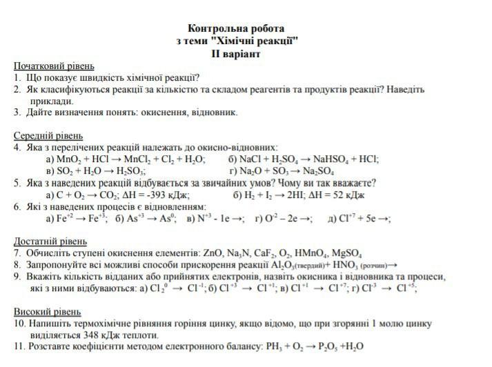
Контрольна робота з теми "Хімічні реакції" ІІ варіант Початковий рівень 1. Що показує швидкість хімічної реакції? 2. Як класифікуються реакцiï за кількістю та складом реагентів та продуктів реакції? Наведіть приклади. 3. Дайте визначення понять: окиснення, відновник. Середній рівень 4. Яка з перелічених реакцій належать до окисно-відновних: a) MnO2 + HCl - MnCl2 + Cl2 + H2O; B) SO2 + H2O - H2SO3; 6) NaCl + H₂SO, → NaHSO₂ + HCl; г) Na2O + SO3- Na2SO4 5. Яка з наведених реакцій відбувається за звичайних умов? Чому ви так вважаєте? a) C + O₂ → CO₂; AH = -393 K/*; б) H2 +12-2Н; АН = 52 кДж 6. Які з наведених процесів є відновленням: a) Fe2 - Fe"3; б) As" - As; B) N3 - le-; г) 0²-2e-; д) Clº7 + 5e - Достатній рівень 7. Обчисліть ступені окиснення елементів: ZnO, Na,N, CaF, O2, HMnO4, MgSO, 8. Запропонуйте всі можливі способи прискорення реакцiï Al,O3(твердий)+ HNO3 (очин)- 9. Вкажіть кiлькiсть вiдданих або прийнятих електронiв, назвiть окисника і відновника та процеси, які з ними відбуваються: а) Cl," - Cl; б) Cl" - Cl"; в) Cl → Cl; г) CF3 - Cl"s; Високий рівень 10. Напишіть термохiмiчне рiвняння горiння цинку, якщо відомо, що при згоряннi 1 молю цинку виділяється 348 кДж теплоти. 11. Розставте коефіцієнти методом електронного балансу: PH + O2 → P,O, +H,O​

Приложения:

Ответы

Ответ дал: Hatsunya
1

Ответ:

1. Швидкість хімічної реакції показує, наскільки швидко відбувається перетворення реагентів у продукти. Вона вимірюється швидкістю зміни концентрації реагентів або продуктів у певний проміжок часу.

2. Реакції класифікуються за кількістю та складом реагентів та продуктів наступним чином:

  - У одноелементних реакціях один реагент перетворюється на один продукт, наприклад: 2H2 → 2H2O.

  - У двоелементних реакціях два реагенти перетворюються на два продукти, наприклад: CaCO3 → CaO + CO2.

  - У багатокомпонентних реакціях більше двох реагентів перетворюється на більше двох продуктів, наприклад: 2Fe + 3Cl2 → 2FeCl3.

3. Окиснення - процес, при якому речовина втрачає електрони або збільшує свій ступінь окиснення. Відновник - речовина, яка приймає електрони від окисленої речовини і зменшує свій ступінь окиснення.

4. До окисно-відновних реакцій належать:

  a) MnO2 + HCl - MnCl2 + Cl2 + H2O;

  г) Na2O + SO3 - Na2SO4.

5. Реакція a) C + O2 → CO2 відбувається за звичайних умов, оскільки не вимагає підвищених температур або використання каталізаторів. Реакція б) H2 + 12-2Н відбувається за звичайних умов, оскільки не потребує підвищених температур або використання каталізаторів.

6. Процеси, які є відновленням:

  a) Fe2+ - Fe3+;

  б) As3- - As;

  г) N3- - N2;

  д) O2- - 2e-;

  е) ClO7- + 5e- - Cl-.

7. Ступені окиснення елементів:

  ZnO: Zn - +2, O - -2;

  Na: Na - 0;

  N: N - 0;

  CaF2: Ca - +2, F - -1;

  O2: O - 0;

  HMnO4: H - +1, Mn - +7, O - -2;

  MgSO4: Mg - +2, S - +6, O - -2.

8. Деякі можливі способи прискорення реакції Al + O3 (твердий) + HNO3 (розчинений):

  - Збільшення температури реакційної суміші.

  - Додавання каталізатора.

  - Змелювання твердих реагентів для збільшення поверхні контакту.

  - Збільшення концентрації реагентів.

9. Відповіді на запитання про кількість відданих або прийнятих електронів, окисника, відновника та процеси, які з ними відбуваються:

  а) Cl2 - 2e- - 2Cl-; окисник: Cl2, відновник: 2e-, процес: окиснення.

  б) Cl- - Cl; окисник: Cl-, відновник: -1e-, процес: відновлення.

  в) Cl - Cl; окисник: Cl, відновник: -1e-, процес: відновлення.

  г) CF3-Cl - CF3 + Cl-; окисник: CF3-Cl, відновник: -1e-, процес: відновлення.

10. Рівняння горіння цинку:

   2Zn + O2 → 2ZnO; ΔH = -348 kJ.

11. Розставлені коефіцієнти методом електронного балансу:

   4PH3 + 8O2 → P4O10 + 6H2O.

Вас заинтересует