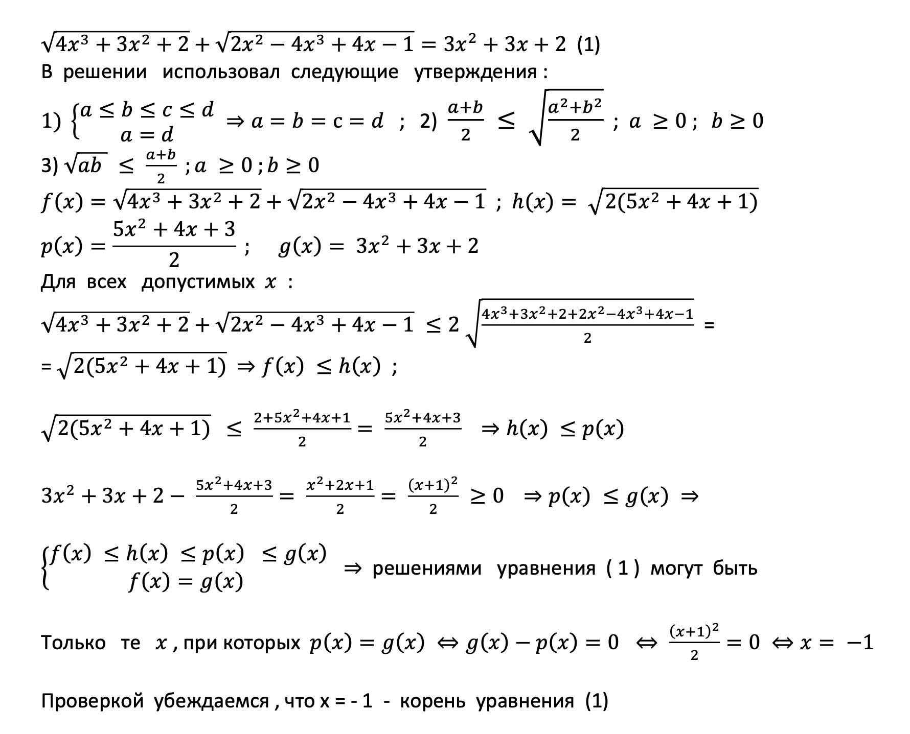
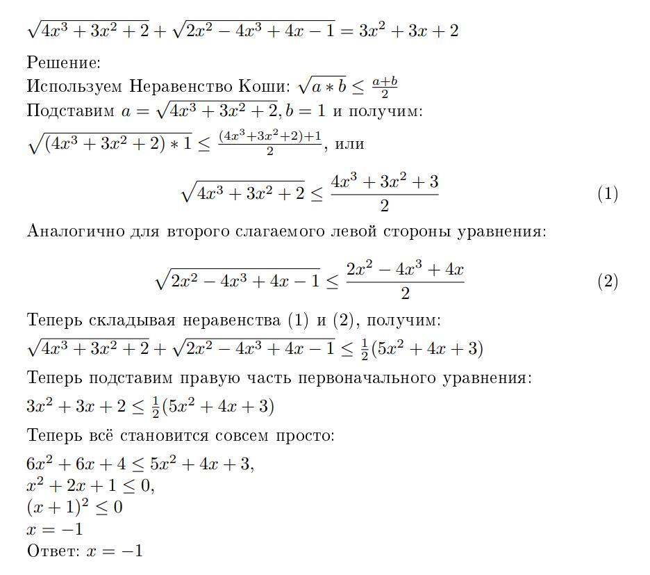
Решите уравнение..............
Приложения:

forqforq:
Если не секрет, что это за учебник(задачник)?
Ответы
Ответ дал:
2
Ответ:
- 1 .......................................
Объяснение:
Приложения:


Ответ дал:
1
Ответ:
Объяснение:
Приложения:

Вас заинтересует
1 год назад
1 год назад
1 год назад
1 год назад
2 года назад
2 года назад